International Journal of Business Research and Management
OPEN ACCESS | Volume 4 - Issue 3 - 2026
ISSN No: 3065-6753 | Journal DOI: 10.61148/3065-6753/IJBRM
Mahmud Wahid¹*, Huam Hon Tat², M. Nasir Shamsudin¹
¹Putra Business School, Universiti Putra Malaysia, Serdang, Malaysia.
²KLUST, Kuala Lumpur, Malaysia.
*Corresponding author: Mahmud Wahid, Putra Business School, Universiti Putra Malaysia, Serdang, Malaysia.
Received: February 18, 2026 | Accepted: February 23, 2026 | Published: March 02, 2026
Citation: Wahid M, Huam H Tat, M. Nasir Shamsudin., (2026). “Non-Human Drivers of Engagement and Purchase Intention: An Empirical Study of Platform-Based Influences in Social Media Influencers’ Live Streaming”. International Journal of Business Research and Management 4(2); DOI: 10.61148/3065-6753/IJBRM/070.
Copyright: © 2026. Mahmud Wahid, This is an open access article distributed under the Creative Commons Attribution License, which permits unrestricted use, distribution, and reproduction in any medium, provided the original work is properly cited.
This research investigates the impact of non-human factors in social commerce, including functionalities of live-streaming, customer response speed, promotional tools, follower count and reviews on consumers’ online shopping behavior. Based on the Signaling Theory and Cue Utilization Theory, the article discusses how external cues become signals for credibility and popularity compensating for the absence of human interaction. An online questionnaire was posted on different active social commerce forums in Dhaka, Bangladesh, and data collection was conducted with 157 respondents, which were subsequently analyzed with SmartPLS. The results show that promotional tools and follower have significant effects on purchase behavior and live streaming has an indirect effect on purchase behavior through the number of follower count. On the flip side, response time as well as online reviews had no significant effect. Social proof and promotional stimuli outweigh cognitive or functional cues, according to the findings. This research contributes to literature on digital persuasion, providing implications for managers for reinforcing consumer trust via real digital signals and promotion variants based on algorithms.
Live streaming commerce; Influencer marketing; Follower engagement; Promotional strategies; Online consumer behavior
1. Introduction
With the proliferation of user-generated content on social media, individuals can emerge as prominent creators by actively generating and sharing personal narratives and product reviews. These individuals are termed “social media influencers” (Freberg et al., 2011; Khamis et al., 2017; Lim et al., 2017). Social media influencers have garnered significant interest from companies and brands, serving not only as potential marketing conduits but also as valuable social relationship assets for collaboration. This dynamic can foster enduring relationships centred on marketing and sales (Augustine, 2019).
Bangladesh, with a population of 170 million, provides a large research opportunity due to increasing mobile and internet penetration, with strong development in social media marketing, particularly in Facebook Marketing or F-Commerce. In 2022, marketers devoted around 54% of their marketing expenditure to digital marketing. This proportion is anticipated to increase by an additional sixteen percent in 2023. Furthermore, Statista's study indicates that expenditures on digital marketing in Bangladesh exceeded $350 million in 2022. In Bangladesh's Influencer Advertising sector, advertising expenditure is projected to reach $30.43 million in 2024.
The expected annual growth rate for advertising spending is 9.87% (CAGR 2024-2029), resulting in a market volume of $48.71 million by 2029. The current Statista Market Insights 2024 research indicates that the Influencer Advertising sector in Bangladesh has seen significant expansion in recent years. Bangladesh has a considerable and swiftly growing population, marked by a big proportion of young generation who actively use social media platforms. As a result, there is a growing demand for influencer marketing among organisations seeking to engage this tech-savvy youth. Influencers are seen as relatable and trustworthy figures, and their recommendations may substantially influence customer buying choices.
The widespread popularity of Facebook in the country has prompted big firms to participate in f-commerce, the next evolution of online commerce, as a subsidiary endeavour. Bangladesh has an impressive 46 million active Facebook users. Bangladesh has around 2,000 specialist online shopping platforms, in addition to over 300,000 Facebook commerce (f-commerce) pages. Commercial enterprises are engaging in operations inside the country, leading to an estimated market size of over Tk 1,000 crore.
Many recent literatures has focused on the influencer attributes corresponding to source credibility, parasocial relationship, similarity attraction theory and so on. The aspects related to non-human factors related to the social media platform has been less emphasized. As the communication that take place in the online platform like Facebook, YouTube, much depends on the quality of interaction that take place around the broadcast and how the customers perceive of the other factors that are not related to the influencer herself. The current study has isolated some of the critical factors has direct impact on the overall experience of the social media live streaming and purchase behaviour. We shall look into the variables such as live streaming functionality itself, customer response speed, promotional tools used in social media, follower count and online reviews.
2. Literature Review
2.1 SOCIAL MEDIA MARKETING
Social media influencer marketing resembles conventional celebrity endorsements in mass media, although the interactions are mostly content-driven (Lou and Kim, 2019). The level of audience participation surpasses that of conventional celebrity endorsement (Arora et al., 2019). The conventional method relies mostly on unidirectional broadcasting communication, whereby followers often lack the capacity to reply to the words of celebrities. In contrast, social media influencers cultivate the parasocial relationship with their followers via restricted two-way contact, including comments and replies. This remains classified as PSR because to the constraints of two-way communication, which would not manifest as widely or profoundly as in an authentic social interaction. Consequently, social media influencers represent a unique category (Belanche et al., 2020). Digital technologies have augmented the intricacy of the client landscape. Digital and social media marketing enables organisations to attain their marketing goals at a comparatively minimal expense (Ajina, 2019). The reduction of conventional communication methods and societal dependence on physical establishments need that firms adopt optimal practices via digital and social media marketing strategies to maintain and enhance market share (Schultz and Peltier, 2012; Naylor et al., 2013). Companies must evaluate both current marketing methods (such as sales, earnings, growth rate, customer satifaction and loyalty) and innovative marketing strategies and value propositions for consumers (including value, brand, and relationship equity (Kannan and Li, 2017). A revised definition of social media marketing has been suggested to accommodate these conditions, characterising it as an interdisciplinary and cross-functional process that utilises social media—frequently in conjunction with other communication channels—to attain organisational objectives by generating value for stakeholders (Felix et al., 2017).
2. 2 LIVE STREAMING
As technology advances and business models evolve, customers may comprehend products via several means. In the nascent phase of e-commerce, consumers examined product descriptions on websites, after which e-commerce companies implemented evaluation systems enabling consumers to make informed decisions based on the reviews of prior purchasers. Concurrently, the mediated nature of live streaming facilitated real-time interactions between consumers and streamers, allowing for the acquisition of more comprehensive information (Li et al., 2020). Consumers may get more comprehensive and immediate insights on the goods via the language and conduct of the live broadcaster and other viewers present. In live streaming, the presenter elucidates product expertise and demonstrates trial and try-on effects to impart full information about the product to customers. Consumers seeing live broadcasts acquire knowledge from this information, gaining a more immediate and lucid understanding of the items. Consumers may pose enquiries to the live streamer to address their problems. Simultaneously, consumers can observe the sharing, commenting, liking, and rewarding actions of other consumers on the screen, and increased member participation may signify that other members have committed time, energy, and other non-recoverable resources to the relationship (Tsai and Pai, 2013).
2.3 CUSTOMER RESPONSE SPEED
The increasing acknowledgement of the significance of response speed in influencer marketing highlights its critical role in consumer engagement and purchasing decisions (Siv, 2023). Research indicates that rapid response times in social media interactions enhance customer trust and satisfaction, which in turn fosters proactive engagement behaviour among clients (Li et al., 2019). Quick returns may result in improved responses from online complaint centres. Quick response times on social media foster increased consumer trust and loyalty (Sheng, 2019). Influencers engage with their audiences during pivotal stages of the purchasing process within the realm of influencer marketing. This period is characterised by the potential for temporary, gentle assistance from an influencer to significantly alter an individual's shopping behaviour (Chia et al., 2019; Tandela, 2020). The public has started to reaffirm established standards: a concise message disseminated 400 to 800 times on prominent influencer platforms like Weibo or Facebook can elicit hundreds of responses from netizens with a single keyword reply. Effective influencer marketing relies on efficient communication that combines personal engagement with the benefits of actions (Prasetya et al., 2021). Organisations navigating social media marketing must comprehend the quantitative relationship between response speed and consumer behaviour to optimise influencer collaborations and enhance overall marketing effectiveness (Park & Tran, 2018).
Key marketing tools for influencer development include versatile promotional strategies that engage audiences and enhance marketing results. Chibvura and Penceliah (2018) and Patmawati and Miswanto (2022) indicate that social media platforms serve as the main interlocutors for influencers. This enables brand names to expand their provision of user-generated content (UGCs) beyond television commercials and print advertisements to engage with key consumers, as noted by Chibvura & Penceliah (2018) and Patmawati & Miswanto (2022). Influencers employ various marketing strategies, including sponsored posts, giveaways, and live interactions, which enhance audience engagement and increase product visibility (Pettersen-Sobczyk, 2023). All studies indicate that when utilised as tools, they yield measurable outcomes in terms of enhanced brand awareness and sales for companies, particularly small and medium-sized enterprises (SMEs) (Agustian et al., 2023; Kumar et al., 2024). Furthermore, utilising these facilities enables companies to leverage user-generated content. This fosters a community of like-minded individuals and strengthens user trust in the brand (Nam & Dân, 2018). This reinforces brand messaging and provides users with motivation for engagement and loyalty. Influencer marketing effectively revitalises contemporary promotion strategies. (Jaya & Prianthara, 2020).
2.5 FOLLOWER COUNT
In influencer marketing, follower count influences customer engagement and campaign efficacy. Leung et al. (2022) found that larger follower numbers promote credibility, authority, customer trust, and user involvement. Studies demonstrate a complicated inverted U-shaped association between follower numbers and engagement, which fans but does not exhaust engagement. Thus, although moderate follower numbers may increase audience engagement and client loyalty (Walsh et al., 2024; Wies et al., 2022), large counts might seem fake and lessen the effect. The number of actual or false followers may also affect marketing performance (Pittman & Abell, 2021; Liu & Di, 2023). When choosing influencers, marketers must consider engagement quality as well as following numbers. Evania et al. (2023) Such an understanding will help build influencer connections and improve marketing efficiency
2.6 ONLINE REVIEW
Online reviews play a significant role in influencer marketing, considerably affecting consumer perceptions and purchasing decisions. Influencer endorsements, coupled with positive online customer reviews, enhance consumer trust and subsequently encourage additional purchases (Zhang et al., 2020; Kordrostami et al., 2022). Online reviews serve as a critical information source for consumers, functioning as references to assess product quality and credibility (Fachmi & Sinau, 2022; Wilis & Faik, 2022). However, the presence of both positive and negative elements introduces complexity. Positive comments enhance buyer confidence, whereas negative comments diminish it (Fachmi & Sinau, 2022; Ullal et al., 2021). The proximity of online reviews to marketed products significantly influences the effectiveness of influencer marketing activities for brands seeking positive outcomes. Morale-boosting appeals that align with online reviews can enhance their persuasive effectiveness (Kordrostami et al., 2022). It is essential for brands involved in market manipulation to strategically evaluate their actions. They continuously seek methods to optimise their influencer marketing efforts to enhance consumer engagement (Wilis & Faik, 2022; Sharma & Kumar, 2023).
3. Theoretical background and hypothesis development
3.1 THEORETICAL FOUNDATION
In digital and social commerce settings, consumers often have to make purchase decisions when information about the quality of a physical product is difficult to obtain or when they cannot interact directly with sellers. Asymmetric Information Signaling Theory (Spence, 1973) gives us a solid foundation for understanding how signals that are observable from the seller can help reduce this information gap between buyers and sellers. The theory postulates that situations where one person (the signaler) has superior knowledge to another (the recipient) concerning either a product or its nature are deliberately or unintentionally communicated so as to provide cues indicating unobservable characteristics which influence judgement and choice (Connelly et al., 2011). Inside social commerce settings, these come across as cues that people create aside from themselves—follower counts or likes serve to give credibility cues for users to judge the reliability and quality of what they see as being exchanged.
Many followers is a clear signal of social approval; having a wide transmission, the influencer, seller or brand gains recognition within digital communities. This perceived popularity then drips into the credit of being easy to believe and thus less uncertain (Djafarova & Bowes, 2021). Similarly, online reviews act as powerful informational signals reflecting collective judgement and consumer experience (Cheung et al., 2021). The valence or polarity (positive/negative) of this feedback, along with how many unitary comments there are, helps prospective customers infer both the seller's credibility and product quality. When people interpret these signs favourably, they come to believe more in themselves and trust others and, as a result, buy goods outright. By this logic, follower counts and online reviews act as a trust signal from the market, fulfilling the functions of reducing information asymmetry and boosting decision confidence in social commerce environments.
Supplementing this view, Cue Utilization Theory (Cox, 1967) and Olsonymine (Olson & Jacoby, 1972) point out that consumers take advantage of cues – whether inside or outside the product itself – to sample the evaluation equation when those intrinsic aspects (e.g., quality, service life) won't face them head-on. Extrinsic cues, such as the number of followers or the ratings in online reviews, serve as heuristic shortcuts for consumers to take a quick shortcut to judgement. In online situations where there is no personal interaction, people are especially likely to base their perception of others' credibility, quality, and potential danger on such total heuristics. According to the theory, follower count and online reviews are used as decision-making heuristics that direct individuals toward favorable outcomes without requiring deeper cognitive processing or emotional involvement.
By blending signaling theory and cue usage theory, this study conceptualizes non-human factors as observably available information cues outside the body that are appropriated by cognitive judgement to influence purchase intention rather than using affective or interpersonal interference mechanisms. This dual-theoretical framework makes a significant contribution to existing research in social commerce by illustrating how platform-driven and objective descriptions – unrelated to human intangible markers – are regulating practices of online consumerism in today's market.
3.2 HYPOTHSES DEVELOPMENT
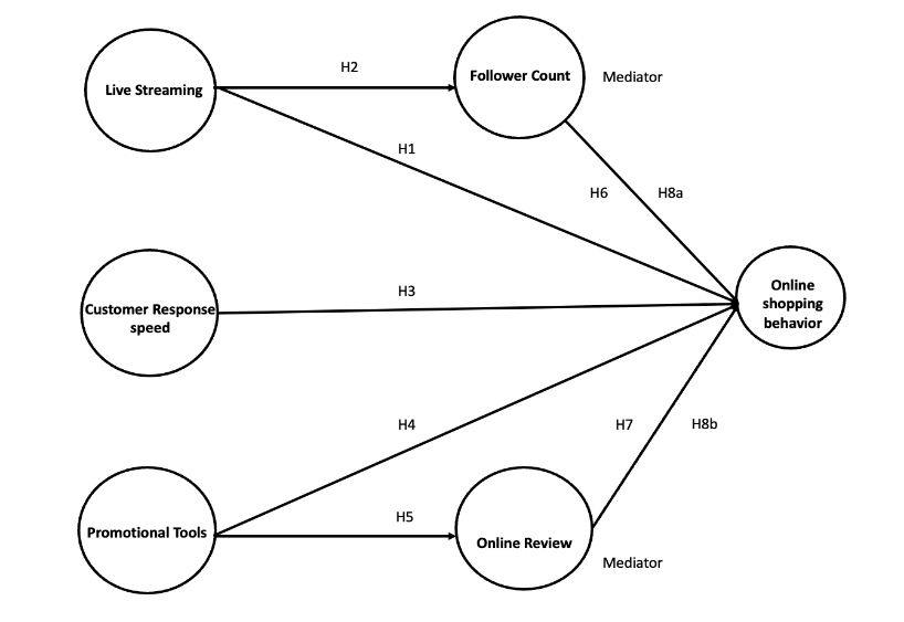
The correlation among live streaming capabilities, following metrics, and customer behaviour is becoming more significant in influencer marketing studies. Live streaming offers a dynamic medium for real-time interaction, enabling influencers to display items or services, thereby augmenting customer engagement and influencing purchasing behaviour (Delbaere et al., 2020). Empirical research demonstrates that the distinctive features of live streaming, including real-time question-and-answer sessions and time-sensitive promotions, significantly enhance the probability of impulsive buying among viewers (Rungruangjit & Charoenpornpanichkul, 2022). The immediacy and interactivity of live broadcasting cultivate a feeling of urgency and connection, which are essential factors in shaping consumer choices.
Furthermore, follower count is a vital factor in assessing the efficacy of live streaming initiatives (Galdón-Salvador et al., 2024). Research indicates that influencers with a moderate follower count,neither too large nor low, yield optimum engagement (Wies et al., 2022). Influencers with extensive followings may get enhanced exposure, but those with smaller audiences often cultivate deeper, more personal relationships, resulting in more trust and loyalty (Okonkwo & Namkoisse, 2023). This contradiction indicates that marketers should meticulously evaluate both quantitative data and the qualitative dimensions of influencer-follower dynamics when formulating live streaming strategies (Petzer & Tonder, 2019; Wies et al., 2022).
Hence, we may propose the following two hypotheses:
H1: Live Streaming (LIV) in Social Media positively affects consumers’ Online Shopping Behavior (BEH)
H2: Live Streaming (LIV) in Social Media positively affects Influencers’ Follower Count (FOW)
The correlation between consumer response time and purchasing behaviour is a fundamental subject in marketing research. A substantial body of data indicates that timely replies to customer enquiries enhance purchasing choices, hence promoting customer satisfaction and loyalty (Primaputri et al., 2023; Saputra & Djumarno, 2020). For example, prompt replies may foster confidence and improve the perception of service quality, subsequently resulting in heightened customer satisfaction and improved purchase behaviour (Wijaya et al., 2024; Joudeh et al., 2024).
Subsequent research demonstrates that the velocity of customer service interactions may profoundly influence consumer views, particularly in e-commerce environments where prompt replies are often anticipated (Akhtar & Ali, 2019; Ismagilova et al., 2020). Customers who get prompt responses often indicate elevated satisfaction levels, which closely corresponds with their propensity to buy and return to the shop (Tjahjono et al., 2021). Furthermore, inadequately and tardily addressing customer enquiries may lead to adverse purchase intents and diminished customer loyalty (Joudeh et al., 2024).
Thus, we can propose the following hypothesis:
H3: Customer response speed (RES) in Social Media positively affects consumers’ Onlone Shopping Behavior (BEH)
The connection between promotional tools and how people buy things has been a big focus of marketing research. This shows how important it is to know how various types of promotions might affect buying choices. A number of studies show that promotional techniques like discounts, coupons, and limited time offers may successfully encourage people to buy things. Vigna & Mainardes (2019) assert that sales promotions elevate customer preferences and increase purchase frequency, indicating that focused promotions may substantially modify consumer purchasing behaviour. Conversely, Jiang et al. (2023) provide an opposing perspective, suggesting that while customers may react favourably to promotions, cognitive dissonance may occur when their views are inconsistent with their purchasing behaviour, resulting in doubt about their choices (Jiang et al., 2023). This uneven link necessitates a comprehensive understanding of the perception and response to promotions across many circumstances.
The link between advertising tools and internet reviews is also complicated. People typically look at promotional activities through the eyes of online evaluations written by other customers, which may have a big effect on whether they want to buy anything. Effective advertising methods may foster customer trust and elicit favourable evaluations; yet they may also incite scepticism if seen as manipulative (Song et al., 2024; Lii et al., 2023). For example, Song et al. (2024) say that marketing tools are important for altering how people think and feel about a product, which in turn affects their online reviews. Conversely, Lii et al. (2023) indicate that excessive advertising might prompt negative attitudes among customers, leading to unfavourable online reviews that may tarnish brand reputation and adversely influence purchasing choices (Lii et al., 2023). The interaction between promotional tools and online reviews underscores the need for firms to equilibrate promotional strategies with genuine customer involvement to cultivate favourable purchasing behaviour and online sentiment.
In conclusion, whereas promotional techniques often encourage favourable customer purchasing behaviour and affect online evaluations, the diverse reactions from consumers underscore the intricacies of psychological issues, including cognitive dissonance and trust. Subsequent research needs to investigate these interactions comprehensively to elucidate the characteristics that facilitate or obstruct good marketing methods.
Therefore, we propose the following hypotheses:
H4: Promotional Tools (PRM) in Social Media positively affects consumers’ Online Shopping Behavior (BEH)
H5: Promotional Tools (PRM) in Social Media positively affects customer’s Online Review (REV)
The relationship between follower size and consumer purchasing behaviour is nuanced, with studies suggesting both positive and negative effects.
On one hand, more followers will make people want to purchase something since their presence makes them feel more trustworthy and reliable. People tend to trust recommendations from influencers with a million followers more than those with fewer followers. For example, Yadav et al. (2024) suggest that major influencers have a positive impact on consumer buying behaviour since their large number of followers can create social proof and lead to purchases. Shrestha et al. (2023) found that social media marketing through influencers has a significant effect on consumer decision-making, which can also support that consumer buying behaviour increases with an increase in the number of followers.
Conversely, data shows that too many followers seem to decrease perceived authenticity and relatability, which may negatively affect purchase behaviour. For example, Yang et al. (2021) analyse green purchasing behaviour and may indirectly refer to social influence, but they do not directly study consumer perceptions of influencers or followers. Moreover, Qi Qi (2020) investigates the overall effect of social media brands on consumer purchase intention but does not directly compare the impact of influencer follower numbers on perceived authenticity. In addition, the findings of Dessie et al. (2022) and Lee et al. (2022) comment that numbers of followers do not significantly affect consumer purchasing behaviour, suggesting that factors like trustworthiness and representation become more crucial.
In summary, more followers might be positively related to the effectiveness of influencer marketing and the consumer buying intentions; still, this relationship is not linear. Brands need to understand that, when it comes to influencer marketing, the key will always remain the balance between the followers and the perceived reality behind the consumers.
So, we may propose:
H6: Follower count positively affects consumers’ online shopping behavior
Online reviews have been shown to affect customer purchase behaviour in both positive and negative ways. Multiple research projects show that favourable internet reviews increase trust and reduce buying uncertainty among consumers. Achmad et al. (2023) show that online reviews, especially when paired with celebrity endorsements, favourably effect online buying behaviours, emphasising their importance in influencing purchases. Varma (2025) emphasises how organised and honest reviews increase customer confidence, influencing decision-making.
While internet reviews may help buyers, several research show their usefulness may be context dependent. Traore (2024) notes that demographic characteristics and individual variances might influence reviews' effects, resulting in different customer responses. Online reviews may sometimes be scepticism-inducing, particularly if they seem biased or promotional. Kuswibowo et al. (2025) concentrate on product quality and brand image's effects on buying behaviour, but they also imply that internet reviews impact customer perceptions and purchase intent indirectly.
From the above discussion, we may propose the following hypothesis:
H7: Online Review (REV) in social media positively effects consumers’ Onlone Shopping Behavior (BEH)
Using follower count as a proxy variable to mediate the relationship between live streaming and consumer online shopping behaviour is a valuable area for marketing research. A higher follower count enhances the perceived credibility or trustworthiness of streamers. For this reason, affecting consumer purchase attitudes and even decisions, Wu & Wu (2017) suggest that in live streaming events trustworthiness becomes key when it comes to influencing consumers' patronage behaviour; the larger one's follower base, therefore, the more it is implied from this research. Also, Zhou & Baskaran (2017) looked at the role that influencer attributes other than follower count play in influencing purchase intentions with emotional trust that comes from the popularity of live streamers in between. Conversely, Men et al. (2009) believe that simply because a live streamer has a large following count does not mean that this reflects authenticity and interaction. Such scepticism can result in consumers' behaviour. They suggest that the way a streamer pursues their relationship with the audience could be more important than audience size alone in triggering a live spend on site or a rise in consumer online shopping behaviour. This suggests that further investigation is necessary into how follower count encapsulates live streaming and consumer behaviour dynamics.
Here, we propose,
H8a: Follower count mediates the realtionship between Live Streaming and Consumer Online Shopping Behavior
Understanding how promotional tools influence online shopping can help e-businesses to better design their marketing strategies. The results also reflect the importance of other related variables. It is found that consumers' purchasing intention for online reviews can be affected by promotional strategies, for example, through discounts and limited-time offers. Liu & Ji (2018) have explored the function of promotional marketing and concluded that it does positively influence the way consumers perceive online reviews, such as perceived usefulness, and purchase intentions (Zhu et al., 2020).
Zhu et al. (2020) further demonstrated that online reviews may contribute to consumer trust and satisfaction through diverse promotional means. Their study indicates social presence created by online reviews is a key driver of consumer trust and satisfaction that can act as a mediator between promotions and consumers.
Conversely, Bo et al. (2023) pointed out that online reviews, being inconsistent with both Type I and Type II (utilitatrian and hedonic), can also reduce the effectiveness of a promotion in certain situations where consumers are indecisive about their purchase. Furthermore, Aditya & Alversia (2019) argue that, although a large number of positive online reviews generally lead to purchase intentions, the negative impact of unfavourable reviews on promotional performance implies that review context is important. This dynamic underscores the importance for brands to effectively deal with both promotions and online chatter to maximise consumer engagement and sales.
Therefore, we propose the following hypothesis;
H8b: Online reviews mediate the relationship between promotional tools and consumers’ online shopping behavior.

Fig. 1. Conceptual Framework
4. Data and Methodology
This study primarily examines the influencer marketing paradigm in Bangladesh, which is mostly characterised by Facebook marketing, or F-Commerce. Facebook has the most substantial consumer traffic among internet platforms in this country. The introduction of Facebook live streaming capabilities has led to a significant increase of online retailers using this tool to showcase their items. Given the substantial population of this nation, over 170 million, a significant portion utilises Facebook and Messenger as their preferred social networking sites (SNS). The launch of the Live Streaming function has garnered quick success in the industry. The live streaming feature allows advertisers to present their items online with real-time connection and immediate conversation. Consumers may see the streaming content even if they miss the live broadcast, since a recorded version is accessible on the vendor's portal. The marketers provide logistical help that facilitates product ordering. In this setting, several individuals with strong communication skills, as well as those previously famous on Facebook and YouTube for their personal films, have gained popularity in product sales. Marketers, sellers, and influencers maintain their own Facebook pages and groups to facilitate communication with their audiences more effectively.
This study has adopted survey method. The questionnaire includes 34 self-report items, eight respondent items. Our questionnaire includes five variables, including Live Streaming (LIV), Customer Response Speed (RES), Promotional Tools (PRM), Follower count (FLO), Online Review (REV) and Consumer Shopping Behavior (BEH). We have used 5-point likert scale to measure each item (1 = Strongly Disagree, 5 = Strongly Agree). We have designed all the items with pre-validated research with high citations. A few changes were made in the question to fit better in our research context. The original questionnaire was in English but for better understanding of the respondents the questionnaire has been translated to match the native language Bangla. First the questionnaire was translated into Bangla and then we invited two academicians and two industry experts to provide their opinion regarding validity of the questionnaire formation and use words. Upon their feedback we have converted the validity report to see which items need further revision/realignment to the context of Bangladesh.
The survey was taken online due to time and financial constraints as many of the researchers find it more efficient and convenient. In a city like Dhaka (Capital of Bangladesh) moving around the city which inhibits more that 20 million people if very troublesome. With inception of online forms with critical features that enable researcher to access to critical information and this platform also provides considerable robustness and reduces errors of manual input. As there is no such sampling frame for the online customers available in Bangladesh who are habituated in following influencers and making online purchases, the study has adopted purposive sampling and snowball sampling. The rationale behind this approach is that the study has few specific criteria such as; the consumers need to familiar with online purchase and s/he has to follow at least one social media influencer to be able to participate in the research survey. To make sure the criteria has been fulfilled we have included a filtering question asking the respondents whether he or she follow at least one influencer and make purchases from him/her. In case the respondent replied in negative, the google form would automatically shut down the questionnaire without any further advancement.
To reach out to the most appropriate respondents we have deliberately distributed the questionnaires to the online shopping forums where people gather around a specific product criteria or interest or a specific brand or influencer. This groups are generally consisting of those people who are engaged online shoppers and frequently follow the live streaming of different vendors and influencers. This shopping groups are mostly based in Facebook and some groups are found in WhatsApp. Since majority of the online shoppers are comprised of the urban youth who are tech-savvy customers, the questionnaire has been shared to different university student groups. To reach out to the professionals the questionnaire has been shared with some Dhaka-based professional groups who work in multinational and national corporations. This approach has enabled a balanced representation of respondents from different demographic segments.
The demographics of the 157 repondents who participated in this study are detailed in Table 1. The data indicated a balanced representation of gender, with 57.3% identifying as female and 42.7% as male. This distribution indicates a marginally greater participation of women, aligning with the increasing trend of female engagement in internet and live streaming shopping channels in Bangladesh. The age distribution of respondents reveals that the majority, at 80.3%, fall within the 21–31-year range. This is followed by individuals aged 32–42 years, comprising 14% of the sample. A smaller portion, 3.2%, is under 20 years, while only 2.5% are in the 43–53-year category. This finding suggests that young adults are a primary demographic being focused on in the realms of social media and e-commerce, aligning with earlier research that highlights this age group's adeptness in digital environments and their engagement in online shopping. A significant portion of students, specifically 65%, indicates a strong correlation with the overall youth demographic and their proficiency in digital literacy. The remaining individuals who were not engaged in private employment were distributed across various sectors: domestic service accounted for 23.5 percent, self-employment and entrepreneurial roles made up 5.0 percent, and government service represented 1.9 percent. Additionally, smaller percentages identified as housewives at 3.1 percent and unemployed at 1.2 percent. Another point of focus in this sample is the prominence of academic and private sector institutions, which appear to be more influenced by contemporary issues linked to trends in commerce through social media. The predominant marital status observed was single, accounting for 80.3% of the population, while married individuals represented 19.7%. This observation reinforces the idea that unmarried young adults, who are often early adopters of digital shopping habits, constitute the largest segment of active users within the social commerce ecosystem in Bangladesh.
Overall, the research data indicates that our study's sample is predominantly young, well-educated, and significantly engaged in online environments. This makes it an advantageous group for exploring consumer behaviour influenced by social media, particularly in the contexts of live streaming and influencer marketing.
Table 1: Demographics of Respondents (N = 157)
|
Items |
|
Frequency |
Percentage |
|
Gender |
Male |
67 |
42.7% |
|
|
Female |
90 |
57.3% |
|
Age |
Below 20 |
5 |
3.2% |
|
21 – 31 |
126 |
80.3% |
|
|
32 – 42 |
22 |
14% |
|
|
43 – 53 |
4 |
2.50% |
|
|
Profession |
Self-employed/Entrepreneur |
8 |
5% |
|
Private Service |
37 |
23.5% |
|
|
Government Service |
3 |
1.9% |
|
|
Unemployed |
2 |
1.2% |
|
|
Student |
102 |
65% |
|
|
|
Housewife |
5 |
3.1% |
|
Marital status |
Single |
126 |
80.3% |
|
|
Married |
31 |
19.7% |
Social Media Usage:
The most common social media platform used by participants was Facebook (95.5%), closely followed by YouTube (91.1%) and Instagram (82.2%). Significantly, less usage rates were reported for TikTok (52.2%), LinkedIn (38.2%), Pinterest 20.4%) and X (Twitter) at 14.6%. This suggests a more prominent interest to visually appealing and interactive platforms specifically Facebook and YouTube – supporting social commerce, influencer-marketing in Bangladesh.
Time Spent on Social Media:
In terms of the number of hours spent on social media on a daily basis, almost half (46.5%) of them indicated that they used their social networking platforms for 3–4 h each day and 26.1% for over 6 h every day. In the meantime, 13.4% spent 1–2 hours on social media and a mere 10.8% reported spending <1 hour per day. This indicates a very high involvement and reliance for social media among Dhaka based users, emphasizing its significance as a marketing medium.
Online Shopping Expenditure:
Regarding the monthly online shopping amount, nearly two-third (67.5%) participants were spending less than BDT 5000 and 28% between BDT 5000-10,000. Only a few (approximately 4.5%) spent more than BDT 10,000/month. This could imply online shopping is prevalent, but purchases are low to moderate in value - perhaps depicting a reflection of income levels and affordability in the urban consumer base.
Engagement with Live Streaming Commerce:
Asked how often they watch live streamings for shopping, 37.2% said they view the creation of this sort several times a week and that 30.1% do it once or twice a month. A minority (16.7%) used to view live streams once per week, 8.3% did so daily, and 7.7% seldom watched them. These findings reveal an emerging but diverse consumer appetite for live streaming commerce, as more and more consumers incorporate these behaviors into their online shopping habits.
Overall Interpretation:
Overall, this study indicates that Dhaka consumers are active on social media and increasingly show a tendency toward live-stream shopping, despite being moderate spenders. The dominance of giants like Facebook, YouTube, and Instagram reflects the fact that these platforms are here to stay in Bangladesh’s digital market, providing vast opportunities for influencer marketing as well as live commerce.
5. Data Analysis and Results
The present study employed Partial Least Squares Structural Equation Modelling (PLS-SEM) using SmartPLS software to test the proposed conceptual framework. The choice of PLS-SEM was guided by its robustness in handling complex models that include multiple constructs, indicators, mediation, and moderation effects. According to Hair et al. (2011) and Henseler et al. (2016), PLS-SEM is particularly suitable when your research aims to make forecasts and create some theory but not confirm the entire theory. In particular, it corrects the latent variable (measured variable) errors in the observed variable models and is vital to the validity and reliability of the constructs.
The PLS-SEM method is also applicable to models involving interrelated independent and dependent variables, allowing researchers to a single method to more effectively explore causal relationships. Two essential stages in analysis--the measurement model and the structural model--are combined in this technique. Therefore, it supports a rigorous examination of both the reliability of indicators and the validity of constructs as well as hypothesized relationships within one comprehensive framework. It also brings new relationships to light and enriches the theoretical understanding of emerging research fields as a method of Al-Emran et al. (2019) pointed out.
In order to determine the reliability and validity of the constructs used in this study, an assessment was done. Conforming to indirect reliability, all loadings were greater than the recommended threshold of 0.70 (Hair et al., 2019), as the Table 3 shows. The measurement model was evaluated to determine the reliability and validity of the constructs: Live Streaming (LIV), Response Speed (RES), Promotional Tools (PRM), Follower Count (FOL), Online Review (REV), and Online Behaviour (BEH). The acceptable threshold for all indicator loadings were above 0.70, which means that each item made a significant contribution to its own construct. The loadings for Live Streaming were between 0.736 and 0.871, for Response Speed between 0.806 and 0.851, for Promotional Tools between 0.798 and 0.883, for Follower Count between 0.711 and 0.872, for Online Review between 0.812 and 0.849, and for Online Behaviour between 0.821 and 0.908. These results show that all of the items had good indicator reliability. Both Cronbach's Alpha and Composite Reliability (CR) values were higher than the recommended 0.70 benchmark for all constructs (α ranging from 0.872 to 0.915; CR ranging from 0.880 to 0.922). This means that the items are very consistent with each other. Also, the Average Variance Extracted (AVE) values were all higher than 0.50, which shows that the convergent validity was good. The AVE values for the constructs were: Live Streaming (0.663), Response Speed (0.678), Promotional Tools (0.720), Follower Count (0.593), Online Review (0.699), and Online Behaviour (0.736). This means that each construct explains more than half of the variance of its indicators. The results show that the measurement model is very reliable and valid overall, which means that all of the constructs are conceptually and statistically sound for further testing of the structural model.
Table 2: Cronbach’s alpha, Composite Reliability, AVE and Item Loadings
|
Constructs |
Items |
Loading |
Cronbach’s Alpha |
Composite Reliability |
Average Variance Extracted (AVE) |
|
Live Streaming, LIV |
LIV1 |
0.736 |
0.872 |
0.880 |
0.663 |
|
|
LIV 2 |
0.770 |
|
|
|
|
|
LIV 3 |
0.858 |
|
|
|
|
|
LIV 4 |
0.871 |
|
|
|
|
|
LIV 5 |
0.828 |
|
|
|
|
Response Speed, RES |
RES1 |
0.806 |
0.882 |
0.889 |
0.678 |
|
|
RES2 |
0.825 |
|
|
|
|
|
RES3 |
0.851 |
|
|
|
|
|
RES4 |
0.806 |
|
|
|
|
|
RES5
|
0.827 |
|
|
|
|
Promotional tools, PRM |
PRM1 |
0.850 |
0.903 |
0.903 |
0.720 |
|
|
PRM2 |
0.883 |
|
|
|
|
|
PRM3 |
0.798 |
|
|
|
|
|
PRM4 |
0.863 |
|
|
|
|
|
PRM5
|
0.848 |
|
|
|
|
Follower Count, FOL |
FLO1 |
0.781 |
0.896 |
0.905 |
0.593 |
|
|
FLO 2 |
0.799 |
|
|
|
|
|
FLO 3 |
0.711 |
|
|
|
|
|
FLO 4 |
0.865 |
|
|
|
|
|
FLO 5 |
0.853 |
|
|
|
|
|
FLO 6 |
0.872 |
|
|
|
|
|
FLO 7 |
0.732
|
|
|
|
|
|
FLO 8
|
0.768 |
|
|
|
|
Online Review, REV |
REV1 |
0.846 |
0.915 |
0.922 |
0.699 |
|
|
REV 2 |
0.849 |
|
|
|
|
|
REV 3 |
0.818 |
|
|
|
|
|
REV4 |
0.846 |
|
|
|
|
|
REV5 |
0.812 |
|
|
|
|
|
REV6 |
0.846 |
|
|
|
|
Online Behavior, BEH |
BEH1 |
0.821 |
0.910 |
0.912 |
0.736 |
|
|
BEH2 |
0.842 |
|
|
|
|
|
BEH3 |
0.908 |
|
|
|
|
|
BEH4 |
0.866 |
|
|
|
|
|
BEH5 |
0.851 |
|
|
|
We used the Heterotrait–Monotrait ratio (HTMT) to assess the discriminant validity of our constructs. As shown in this table, three constructions all had statistically significant differences between each other. All HTMT values were less than the conservative threshold of 0.90 (Gold et al., 2001; Henseler et al., 2015). Thus, we can conclude that it is empirically supported that each measurement concept is distinct from the others. Specifically, HTMT values between constructs ranged between 0.651 and 0.886. The latent variables do not have much correlation amongst themselves this indicates that there is no substantial magnitude of inconsistency. The highest value was between the Response Speed (RES) and Promotional Tools (PRM) (0.886). This is relatively high but still tolerable, implying it is related pair related but not replicated. Similarly, we observed strong but separate relationships between Follower Count (FLO) and Live Streaming (LIV) (0.826), and between Behavior (BEH) and Promotional Tools (PRM) (0.876), suggesting meaningful theoretical connections exist among influencer attributes and online consumer engagement. In total, the HTMT analysis supports the discriminant validity of the measurement model. We can therefore be confident that every construct captures its own unique aspects of our conceptual framework which applies above all to high fashion trends in stores and on social media influencer profiles.
Table 3. Discriminant Validity Using HTMT
|
BEH |
FLO |
LIV |
PRM |
RES |
REV |
|
|
BEH |
|
|
|
|
|
|
|
FLO |
0.876 |
|
|
|
|
|
|
LIV |
0.767 |
0.826 |
|
|
|
|
|
PRM |
0.876 |
0.755 |
0.757 |
|
|
|
|
RES |
0.793 |
0.801 |
0.831 |
0.886 |
|
|
|
REV |
0.651 |
0.742 |
0.790 |
0.742 |
0.859 |
|
Given that the data for this study were collected through a self-administered questionnaire, it was essential to examine potential common method bias (CMB) to ensure the validity of the results. Following the recommendation of Podsakoff et al. (2003), two diagnostic methodologies were employed: the correlation matrix procedure and the full collinearity test. The inter-construct correlation matrix was first analysed to identify any correlations exceeding the significant threshold of 0.90, which could indicate a potential risk of shared method variance (Kline, 2011). The identified correlations among the latent variables ranged from 0.605 to 0.799, with the most robust correlation observed between Response speed and Promotional tools (r = 0.799). Since all values remained within the established limits, it can be concluded that common method bias does not pose a significant issue in this dataset.
Next, the thorough assessment of collinearity was conducted by examining the inner VIF values for each construct. The VIF values ranged between 2.627 and 4.074, all below the recommended threshold of 5.0 (Hair et al., 2019). The results indicate that there is an absence of significant multicollinearity or inflated variance due to common method bias. The combination of both diagnostic tests indicates that CMB is unlikely to influence the integrity of the structural model or its interpretation. As a result, the data were deemed suitable for additional analysis through Partial Least Squares Structural Equation Modelling (PLS-SEM).
The structural model's explanatory power was evaluated through the coefficient of determination (R²) and effect size (f²) metrics. The findings indicate that the model accounts for a significant amount of variance in the endogenous constructs, with R² values of 0.749 for Online Shopping Behavior (BEH), 0.526 for Follower count (FLO). Cohen (1988) and Hair et al. (2019) assert that these values demonstrate strong explanatory power, surpassing the conventional thresholds of 0.50 for moderate and 0.75 for substantial levels of explained variance.
The f² effect size measures the extent to which an exogenous construct contributes to the R² value of an endogenous construct in the structural model (Cohen, 1988; Hair et al., 2019), reflecting how much removal of a certain predictor would decrease explained variance for dependant variables. General guidelines for f² are 0.02 = small effect; 0.15 = medium effect; 0.35 = large effect.
The f² values of this study show how much predictive strength each construct has. The Follower Count (FLO) has a medium effect (0.310) on Online Behaviour (BEH.). Such an effect suggests that follower-situation-related cues are prominently affecting consumers’ online behavioural responses. Likewise, Promotional Tools (PRM) has a medium effect (0.300) on BEH. It also has a strong large (0.894) effect upon Online Review (REV). In other words, a heavy role played by marketing and promotional tactics is revealed as being central to shaping user reactions and triggering reviews on consumer-generated review websites. On the other hand, a very large effect (1.121) of Live Streaming (LIV) upon Follower Count (FLO) indicates that actively engaged live broadcasting significantly drives the growth and commitment process in followers—a key mechanism in social business.
On the other hand, Response Speed (RES) and Live Streaming (LIV) have small, weak effects on BEH at 0.004 and 0.013, respectively; Online Review (REV) is a small effect (0.025) when one takes a look into BEH. These results suggest that although these factors contribute to behaviour, their marginal explanatory power is relatively weak compared with follower count and promotional activities. Overall, the effect size analysis has revealed that promotional strategies and follower dynamics are the strongest driving forces of the model, while live streaming, review and response speed variables exhibit relatively weaker predictive influences over online consumer behaviour.

Fig. 2 Structural Model Testing Results
The results of the structural model suggest the hypothetical relationships among different variables in the study. Seven direct paths were examined in the model. The statistical significance of path coefficients, t-values, p-values, and confidence intervals was analyzed to judge whether they were significant at the 5% level. Following Hair et al. (2019), relationships with a t-value above 1.96 and a p-value less than 0.05 were regarded as being significant at the five percent level.
The results show that live streaming (LIV) has a positive but insignificant effect on online behaviour (BEH) (β = 0.095, t = 1.220, p = 0.223), meaning that although live-streaming activities can engage audiences, they do not directly convert into such behavioural responses as purchase intention and online interaction. However, LIV has a very strong and significant positive effect on Follower Count (FLO) (β = 0.727, t = 8.991, p < 0.001), indicating that frequent and strategic use of live streaming jointly attracts a pool of followers.
The impact of Response Speed (RES) on Online Behaviour (BEH) was not statistically significant (β = 0.064, t = 0.550, p = 0.582). This means that quick responses alone are not likely to have any significant effect on consumer behavioural tendencies under these circumstances. In contrast, Promotional Tools (PRM) showed two strong and significant effects: a direct positive effect on BEH (β = 0.470, t = 3.575, p < 0.001) plus an even greater impact in Online Review (REV) (β = 0.687, t = 8.180, p < 0.001). These findings demonstrate that promotional strategies are very strong drivers of both actual behavioural participation and the production of online reviews, thereby underlining their marketing effectiveness in social commerce environments.
Furthermore, Follower Count (FLO) has a significant positive effect on Online Behaviour (BEH) (β = 0.445, t = 6.541, p < 0.001), which means that influencers with larger and more engaged follower bases tend to elicit stronger behavioural responses from their audiences. On the other hand, Online Review (REV) has a negative but insignificant relationship with BEH (β = –0.131, t = 1.311, p = 0.190). These results could therefore be indicating that online character appraisals do not directly impact how people use the model themselves – possibly because reviews are only indirect or mediated through others.
In summary, four hypotheses (H2, H4, H5, and H6) were supported, while H1, H3, and H7 were not. The results confirm the pivotal roles of promotional tools and follower count as key predictors for online behaviour in general and also suggest that live streaming actually affects follower count rather than behaviour, in any event.
Table 4: Hypothesis Testing (Direct Relationship)
|
Hypothesis |
Relationship |
Path-coefficient |
t-value |
p-value |
Confidence Interval Corrected |
Decision |
|
|
|
|
|
|
|
2.50% |
97.50% |
|
|
H1 |
LIV->BEH |
0.095 |
1.220 |
0.223 |
-0.081 |
0.231 |
Not Supported |
|
H2 |
LIV->FLO |
0.727 |
8.991 |
0.000 |
0.521 |
0.845 |
Supported |
|
H3 |
RES->BEH |
0.064 |
0.550 |
0.582 |
-0.192 |
0.258 |
Not Supported |
|
H4 |
PRM->BEH |
0.470 |
3.575 |
0.000 |
0.186 |
0.698 |
Supported |
|
H5 |
PRM->REV |
0.687 |
8.180 |
0.000 |
0.493 |
0.819 |
Supported |
|
H6 |
FLO->BEH |
0.445 |
6.541 |
0.000 |
0.287 |
0.565 |
Supported |
|
H7 |
REV->BEH |
-0.131 |
1.311 |
0.190 |
-0.328 |
0.063 |
Not Supported |
5.4 POST HOC ASSESSMENT OF MEDIATING EFFECTS
The mediation analysis examines the mediating effects of follower count and online review on the model's independent and dependent variables. This was ascertained based on the path coefficients, t-values, p-values, and bias-adjusted confidence intervals (Hair et al., 2019). Mediation was significant when the indirect path's confidence interval did not include zero and its p-value was less than 0.05. When it culminated in Hypothesis H1 (LIV → FLO → BEH), Follower Count made the mediation reach a coefficient of paths indirect and direct value of 0.186, which is t = 3.739 and p = 0.000. The bias-adjusted 95% confidence interval is (0.099, 0.238), indicating that the mediation effect is significant. Therefore, follower count acts as a complete mediator of the relationship between lifestyle and online behaviour. Live streaming activities are not the immediate cause of user behaviour but influence it indirectly through building followers and thereby generating more traffic for such events. This full mediation also shows that the effectiveness of live streaming in shaping customer behaviour significantly depends on being able to grow and then trigger a fan base.
In contrast, Hypothesis H8b (PRM → REV → BEH) yielded an indirect effect of –0.090, with a t-value of 1.288 and a p-value of 0.198, indicating a statistically insignificant mediation. The confidence interval (–0.238 to 0.037) includes zero, confirming the absence of a mediation effect. This result implies that while promotional tools significantly influence online reviews (as shown in the direct path results), these reviews do not meaningfully transmit the effect of promotions to behavioral responses. Therefore, no mediation was observed in this relationship.
Overall, the findings indicate that Follower Count plays a crucial mediating role in the relationship between Live Streaming and Online Behavior, whereas Online Review fails to mediate the link between Promotional Tools and Online Behavior. This underscores the importance of follower engagement as a key mechanism through which live-streaming activities translate into consumer behavioral outcomes.
Table 5: Mediation Model Assessment
|
Hypothesis |
Relationship |
Path-coefficient |
T values |
P values |
Confidence Interval Corrected |
Mediation Type |
Decision |
|
|
|
|
|
|
2.50% |
97.50% |
|
|
|
|
H8a |
LIV -> FLO -> BEH |
0.323 |
5.180 |
0.000 |
0.203 |
0.449 |
Full Mediation |
Supported |
|
H8b |
PRM -> REV -> BEH |
-0.090 |
1.288 |
0.198 |
-0.238 |
0.037 |
No Mediation |
Not Supported |
6. Discussion and Implication
This study provides important insights into the empirical investigation of social commerce and electronic word-of-mouth in the context of influencer-led online settings, particularly focusing on live streaming. The findings indicate that various characteristics of influencers or platforms do not uniformly drive consumers' behavioural responses. Certain elements—such as the interactivity of live streaming, promotional activities, or the level of engagement from followers—play a more significant role in shaping consumer behaviour compared to functional or informational aspects, like response timing or online ratings in the realm of e-commerce.
The analysis reinforces the idea that live streaming significantly contributes to follower growth by fostering real-time engagement, enhancing social presence, and creating emotional connections. The results align with previous studies suggesting that the connection between influencers and their audience is reinforced due to their increased perception of authenticity and trustworthiness during interactive live sessions (Hu et al., 2017; Chen & Lin, 2018). However, a preliminary engagement step is necessary for audience growth, as live streaming alone does not directly influence consumer behaviour. This suggests that before observable behavioural effects can occur, engagement must first be transformed into an increase in audience size. This supports the notion that live streaming value chains are organisational in nature, creating a network of followers rather than relying on a straightforward transactional approach (Park & Lin, 2020).
As a result, follower count emerged as a significant medium that effectively conveys the impact of influencer activity and potentially influences behavioural responses. This aligns with the theory of social influence, which demonstrates that perceived popularity and social proof amplify persuasive effects (Cialdini, 2009). A larger follower count signifies credibility and trust, encouraging others to adopt the observed practices. The number of followers, as utilised in this study, acts as a composite measure of the influencer's reach and audience interaction, illustrating the concept that relational and social signals have a more significant impact on behaviour than informational signals.
In a similar vein, promotional tools have significantly and directly impacted online behaviour, reinforcing earlier findings that discounts, giveaways, and time-sensitive offers stimulate engagement and purchase intention in online environments (Xue et al., 2022). These initiaves are effective, as they can stimulate consumers' pleasure-driven desires and create a sense of urgency that accelerates decision-making. Furthermore, online reviews were significantly linked to promotions, indicating that marketing stimuli enhance the generation of eWOM (electronic word-of-mouth) and the level of participation. However, online reviews did not appear to mediate this effect, suggesting that they may function more as a post-purchase expression rather than as mechanisms that transform marketing exposure into behavioural engagement. In contrast to conventional online shopping literature, which emphasises reviews as the primary decision-making tools (Cheung & Thadani, 2012), this finding corresponds with more contemporary, domain-specific studies that highlight the significance of emotional engagement over logical reasoning in visually prominent live-streaming commerce (Xu et al., 2020). It is essential to be noted here that, the research study has been conducted in the context of Bangladesh, a country battling wide-spread corruption in all sectors of life. Moreover, in the recent August’24 revolution that toppled the government has brought about major changes in the perceptions of people regarding authorotative bodies. The corruption is rampant in every walk of life and online vendors are not out of exclusion. There prevails high dissatisfaction in online purchases and buyers are frequently being scammed and presented with sub-par products. Online reviews are not trustworthy at all as there are use of paid reviews and paid endorsers who just do this form the sake of money. This insight has been largely correlated to this research findings where online reviews not only have any direct affect on purchase behavior, it does not mediate promotional tools and purchase behavior as well. So, it is safe to say that Bangladeshi online customers are skeptical of online reviews.
Nonetheless, the speed of their response did not significantly impact the online context. Although transactional speed typically applies to both consumer satisfaction and perceived professionalism, its minimal impact in this context indicates that consumers prioritise emotional engagement over transactional efficiency in live-streamed environments. Similarly, it was observed that online reviews did not exhibit a direct influence on behavioural outcomes, indicating that user-generated textual feedback might possess diminished persuasive strength in the context of time-sensitive video-based social commerce. The findings collectively suggest a shift in the balance of power, moving from cognitive deliberation towards the experiential and relational dimensions concerning credibility and engagement.
6.1 THEORETICAL IMPLICATION
This study expands previous findings on social commerce and influencer marketing by proposing that the theoretical frameworks shift from traditional organism-centered models (e.g., Stimulus–Organism–Response) to something more centered around information itself than anything else. This position carries a basis in Signaling Theory and Cue Utilization Theory. Prior studies have primarily highlighted human-influencer interactions and affective mechanisms such as parasocial relationships and engagement as the core mediating factors of persuasion. However, this study explains that non-human factors—in our case, follower count, live streaming functionality, customer response speed, promotional tools and online reviews which are able to act independently as powerful informational cues that shape consumers ' behavioral intentions without any need for explicit psychological or emotional mediation.
From a Signaling Theory perspective (Spence, 1973; Connelly et al., 2011), follower size and online reviews are considered as signals of trustworthiness and credibility. They reduce the information asymmetry between buyers and sellers inherent to social commerce envir-onments. These signals function as a substitute for interpersonal trust, filling the void with a backdrop of perceived popularity, reliability, and quality. Combin-ed with Cue Utilization Theory (Olson & Jacoby, 1972), this should fit the bill for ascertaining how consumers use these extrinsic clues as heuristic shortcuts to reach decisions in settings rich in information but lacking stability. Together, these two theories lay out a cognitive path towards persuasion. In addition, they emphasize the diagnostic value of non-human clues in shaping decisions about what to buy.
By drawing attention to how consumers derive meaning and assurance from data generated by platforms instead of any type of interpersonal suggestion, this study extends the theoretical understanding of digital persuasion. It repositions credibility signals and heuristic cues at the core of changing influencer marketing and social commerce.
6.2 MANAGERIAL IMPLICATION
For a managerial audience, these findings have a few practical implications. Brands and influencers need to invest in live-streaming initiatives that focus on authenticity, storytelling, and real-time engagement to cultivate followers. The engagement which triggers such promotional tools should rather have proper context and should not be treated as an isolated event. Also, marketers must promote community building and long-term trust rather than immediacy (as with Hotspot and more reviews on the web). On top of that, integrating interactivity by means of live chats, gamification and personalisation can further deepen the sense of belonging that has a large impact on behavioural outcomes in digital marketplaces.
In general this study highlights that consumer behaviour around live-streaming and influencer-led contexts is relational, social, and experiential rather than cognitive or functional in nature. These insights contribute both to the theoretical advancement of influencer marketing and social commerce, as well as offering practical implications for practitioners on harnessing the potential of live and interactive social media platforms in the future.
6.3 LIMITATIONS AND FUTURE RESEARCH
The team of researchers has developed and validated a model that offers significant theoretical and practical advantages; however, this study also presents certain limitations. Similar to numerous other developing nations, Bangladesh does not possess accurate data regarding the quantity of online shoppers and their geographical distribution in this purchasing context. There is a lack of a sampling frame that could be utilised for certain, or ideally, more effective methods of sampling. The data are gathered primarily from metropolitan and urban regions of Bangladesh, where strong internet infrastructure and efficient logistics and courier services facilitate the seamless delivery of online purchases. This data primarily emphasises regions where conventional internet and delivery services are accessible. Nonetheless, numerous remote areas in Bangladesh remain unserved, presenting opportunities for individuals to engage with live streaming and influencer marketing. This survey does not include rural and suburban regions.
This investigation has concentrated on the general purchasing behaviour of consumers in Bangladesh who are exposed to online live streaming and video-based promotional techniques. It is crucial to acknowledge that different sectors and product types present unique buying situations. Products tailored to specific genders often come with distinct purchasing requirements; for instance, acquiring women's clothing and cosmetics differs significantly from buying men's footwear. Bangladesh stands out from numerous other nations regarding its literacy rates, technology integration, and infrastructural development. Consequently, findings obtained from the research in Bangladesh could vary considerably from those of analogous studies carried out in other nations, including China or Malaysia.
7. Conclusion
We studied the impact of elements such as live streaming, response speed, promotional tools, follower count, and online reviews on online consumer behavior in social commerce. Both socio-emotional factors, such as live streaming and promotion activities, affect consumer behavior more than functional cues such as response speed and online reviews, according to findings. Revealing the psychological mechanism through which live streaming influences behavior, the follower count completely and without exception mediated the relationship between live streaming and behaviour, indicating that social engagement is the critical mechanism underlying consumer responses. These findings highlight the fact that non-rational dimensions (i.e., authenticity, engagement, and social presence) determine intent more than cognitive assessments. From a practical perspective, brands and influencers can position themselves in the direction of interactive strategies combined with emotionally engaging content that drives long-term follower loyalty and trust, as well as converting live-streaming environments into immediate relational spaces that tie consumers to engagement and purchasing behaviour.
Declaration of Competing Interest
The authors assert that they own no identifiable conflicting financial interests or personal ties that may have seemingly influenced the work presented in this study.