info@aditum.org    +1(205)-633 44 24

Environmentally-Sustainable Apparel Purchasing Behavior of Ethiopian Consumers: A Model of Extended Theory of Planned Behavior

Authors

Eyob Minbale
Ethiopian Institute of Textile and Fashion Technology (EiTEX), Bahir Dar University, Bahir Dar, Ethiopia

Article Information

Corresponding author: Eyob Minbale, Ethiopian Institute of Textile and Fashion Technology (EiTEX), Bahir Dar University, Bahir Dar, Ethiopia.

Received: June 19, 2025               |Accepted: July 20, 2025                      |Published: July 28, 2025

Citation: Eyob Minbale, (2025). ‘Environmentally-Sustainable Apparel Purchasing Behavior of Ethiopian Consumers: A Model of Extended Theory of Planned Behavior”. International Journal of Business Research and Management 2(5); DOI: 10.61148/3065-6753/IJBRM/051.

Copyright:  © 2025. Eyob Minbale, This is an open access article distributed under the Creative Commons Attribution License, which permits unrestricted use, distribution, and reproduction in any medium, provided the original work is properly cited.

Abstract

This study investigates Ethiopian consumers' sustainable consumption behavior (SCB) regarding apparel, using an extended theory of planned behavior (TPB). Data from 523 consumers, collected via questionnaires, were analyzed with SEM using AMOS V.26.0. Results reveal low awareness of the environmental impact of clothing disposal and limited consideration of sustainability attributes during purchasing. All variables environmental concerns, perceived effectiveness, social norms, ethical obligation, perceived behavioral control, and information availability significantly influence sustainable purchase intentions (p<0.05). However, personal norms did not show a significant effect. Perceived behavioral effectiveness had the strongest impact. The findings highlight the importance of environmental awareness and perceived control in promoting sustainable apparel choices in Ethiopia. The study provides practical insights for producers to enhance consumer engagement with sustainable products, emphasizing the roles of social influence and information accessibility. It also examines consumer perceptions of pricing and product availability as mediating factors influencing SCB in developing countries.

Keywords:

Sustainable Consumption, extended theory of planned behavior, consumer’s sustainable purchasing intention, Environmental-Sustainable apparel product, and Ethiopian consumer

Introduction:

 Due to the rapid increase of the population, a shift of the market to fast fashion, and the consumers' sensitivity to low prices; the clothing consumption patterns are considered unsustainable all over the world, including in advanced countries (Borusiak et al., 2020; MacArthur, 2017; McNeill & Venter, 2019; Shirvanimoghaddam et al., 2020; Yoon & Yoon, 2018). Human consumption is directly responsible for many of the environmental issues of today  (Fischer et al., 2021; Hosta & Zabkar, 2021; Vlastelica & Kosti, 2023). The world consumes 80 billion new pieces of clothing every year, and 73% of the clothes produced are estimated to end up in a landfill (Soyer & Dittrich, 2021). Driven by consumer demand and affordability, the clothing industry uses harmful chemicals, pesticides, and unethical manufacturing methods, resulting in soil erosion, water pollution, and severe health issues. Globally, cotton manufacturers consume $2.6 billion worth of pesticides annually (Muthukumarana et al., 2018). A similar study (Rausch & Kopplin, 2021) states around 2791 million tons of CO2 are emitted each year, while 118 billion cubic meters of water are consumed. The industry accounts for 35.6% of total worldwide energy consumption and is predicted to rise at an annual rate of 1.2%. The sector uses plastic packaging, which is then thrown on the earth, causing a significant negative impact on the ecology (Faza et al., 2024; Solekah et al., 2024). It creates 10% of the world's carbon emissions (Muthukumarana et al., 2018), and 20% of all water pollution (Sudhakara Reddy & Kumar Ray, 2011), making it the world's second most polluting sector.

The root cause of environmental issues is human consumption, and sustainable consumption is a proposed concept to address these issues by involving consumers' participation and ensuring their essential role in achieving sustainability (Rizkalla, 2018). In addition, consumers influence the industry through their product choices (Sheikh Qazzafi, 2019).  Now consumers use the sustainability attribute to some extent as an evaluation criterion for their purchasing decision in addition to the product attribute (Kumar et al., 2021). According to (Zheng & Chi, 2015) 66.5% of US Customers are accounting for SCB. A study conducted in the UK revealed that 30% of consumers are highly concerned, but struggle to convert this into purchases (Young et al., 2010). A study conducted in Kuwaiti  revealed that consumers have limited knowledge about the environmental impacts of the apparel and textile industry but have positive intentions to purchase sustainable apparel in the future (Albloushy & Hiller Connell, 2019). Indian consumers are well-informed about green apparel, possess a positive attitude, and exhibit responsible purchasing intentions (Amit Kumar, 2021).

Furthermore, solid wastes are constantly growing due to the nature of fast fashion and short-lived style (Liang & Xu, 2018). For instance Every year, Americans produce an average of 16 million tons of textile and clothing trash, with only 15% recycled  (Chi et al., 2021). In the UK clothing waste is estimated to be 2 million tons; of this, 63% (1.2 million tons) ends up in landfills (Hur & Cassidy, 2019). The increase in clothing and textile waste from 24 million tons in 2012 to 26.2 million tons in 2016 underscores the need for consumers to adopt sustainable consumption patterns. Fast fashion companies have invested in sustainability commitments to satisfy environmental concerns, but continue to promote over-consumption without altering their business model (Bick et al., 2018; Carol Cavender, 2018).  In 2021, sustainable clothing's share in global apparel sales was 3.9%, with a projected increase to 6.1% in 2026, according to market data (Vlastelica & Kosti, 2023). This is due to consumer engagement, so without truly consumers participating in the sustainability movement will not be achieved (Zheng & Chi, 2015). Understanding the purchase intention of environmentally-conscious consumers is crucial in the context of apparel purchasing; the study intended to answer; 

  1. Do consumer consider sustainability attributes as an evaluation criteria for their purchasing decision?
  2. Does an environmentally conscious purchasing intention matter to customers when purchasing apparel?
  3. What factors influence Ethiopian customers' intentions and behaviors while purchasing environmentally responsible clothing products?

To answer those questions, this study investigates the consumer’s most important attribute that they employ when they make a purchasing decision and analyzes it by using mean value to answer the first question. To answer the second question, we looked at the relevance of potential environmentally friendly consumer concerns in the context of apparel purchasing in Ethiopia. Finally, an SEM was employed to investigate the significance of each factor to the sustainable purchasing intention and behavior for the third research question.

Numerous studies (Lewis et al., 2017; Moretto et al., 2018; H. G. Park & Lee, 2015; J. Park et al., 2017; Sandin & Peters, 2018) have been conducted on consumer perceptions and determinants of purchasing patterns for environmental sustainable apparels is limited, especially in developing countries. The existing literature mainly focuses on the cases of societies in developed countries (Chang & Watchravesringkan, 2018; Vlastelica & Kosti, 2023; Albloushy & Hiller Connell, 2019). Only limited studies have been conducted in Ethiopia. Moreover, studies related to the investigating of the actual buying behavior of the consumer and consumers' over-consumption are scarce (White et al., 2017). The study bridges this gap by exploring the consumer’s environmentally sustainable apparel purchasing intention by using the extended TPB model. The study also contributes to enhancing the explanatory power of the TPB in ESA product consumption by incorporating relevant variables. The structural equation model, supported by SPSS, was applied to assess the empirical strength of the relationship of the factors in the proposed hypotheses. The study aims to enhance consumer awareness and knowledge about environmentally sustainable lifestyles while also designing marketing policies for Ethiopian businesses utilizing ESAs in the market.

Literature Review
Theoretical review

Consumer behavior studies individuals' activities to satisfy needs, Lake (2009), by using various determinants to predict purchasing behavior (Minbale et al., 2024). This study uses TPB to design a theoretical framework and adds a relevant variable.

The TPB has been utilized in numerous studies to analyze consumer apparel purchasing behavior (Minbale et al., 2024). The Theory of Planned Behavior (TPB) is a theory that predicts consumer behavior, focusing on attitudes, subjective norms, and perceived behavior control. This model is applied to various behaviors, including apparel purchase intention (Ajzen, 1991, 2002, 2020), this concept is primarily applicable to behaviors an individual has complete control over but does not consider their self-perception of their ability to perform the behavior (Az-Zahrah et al., 2025; Minbale & Seife, 2024). The study extends TPB by adding environmental concerns, perceived consumer effectiveness, information availability, and sustainable product availability, as well as price perception for sustainable products. The model is extended for better prediction of intention, which in consequence leads to actual behavior.

This research focuses on environmentally sustainable apparel, adding relevant variables to improve model accuracy and achieve the objective of predicting consumer behavior. An environmentally friendly product has a minimal environmental impact during manufacturing, use, or disposal, while an environmentally conscious consumer consumes green products (Islam & Khan, 2014). Sustainable consumption behavior refers to the reduction of natural resource consumption, lifestyle changes, and the consumption of environmentally friendly products (P. Wang et al., 2014). It addresses a wide range of concerns, including serving consumers' requirements sustainably, improving resource efficiency, improving quality of life, and minimizing waste (Fedrigo & Hontelez, 2010; P. Wang et al., 2014).  We extended the model to incorporate variables like environmental concern, perceived consumer effectiveness, information availability, the availability of sustainable products, and the perception of price for sustainable products. This was done based on the literature review and theoretical review, constructing an extended theory of planned behavior model to structure the study framework and research hypotheses (H).

  1. Related work and hypotheses
  2. Relationship between Environmental Concern with Consumers purchasing intention

Environmental concern refers to an individual's emotional attachment and concern for environmental issues, threats, and protection (Apaolaza et al., 2022; Rausch & Kopplin, 2021a). The individual's sense of responsibility and involvement in environmental protection is crucial (Kim & Choi, 2005; Roberts & Bacon, 1997). Research indicates that environmental concerns positively influence the purchase of eco-friendly apparel (Alam & Abunar, 2023; Gallo et al., 2023; Ghaffar & Islam, 2023; Rumaningsih et al., 2022; Zeng et al., 2023). However, according to (Hasbullah et al., 2022), environmental concerns have a diminishing effect on consumers purchasing decisions. Personal involvement and socio-demographic variables, such as gender, age, education, and profession, influence consumers' pro-environmental purchasing activities, leading to more sustainable consumer choices and behaviors. The hypothesis is proposed based on the provided information:

H1: Environmental Concerns significantly influence the willingness of consumers to environmentally responsible purchasing intention.

Relationship between consumers' attitude with consumers' purchasing intention

Attitude is a psychological path an individual consistently favors or disfavors, influencing their evaluation of potential costs and benefits in a given scenario (Lavuri, 2023). Attitude significantly influences consumer purchase intention (Khare, 2019; Paul et al., 2016).  Many previous researchers found that attitude is an essential variable while predicting consumers’ purchase intention (Lavuri, 2023; Zhang et al., 2019), and one of the strongest predictors of environmentally sustainable purchasing intention and behavior (Khare, 2019; Nayak et al., 2019). In the topic of green clothing, an environmental attitude has also been proven to have a substantial positive relationship with intentions to purchase green apparel (Hong et al., 2017; Jacobs, 2018; Lavuri, 2023; Nayak et al., 2019; Wiederhold & Martinez, 2018). Consumer attitude significantly affects the consumer's tendency to buy sustainable apparel, and their intention to spend money on green products (Kaur et al., 2022; Liu et al., 2019). The attitude was found a positive antecedent for sustainable purchasing intention but does not have a positive outcome on SPB (Ceylan, 2019). Therefore, we theorize the following hypothesis

H2. Environmental attitude and consumers' intention to buy environmentally friendly clothing are positively correlated.

 Relationship between perceived consumer effectiveness with purchasing intention

Perceived consumer effectiveness refers to the belief that an individual's efforts can significantly impact a problem's solution (Ellen et al., 1991; Rizkalla, 2018). Studies (Chi et al., 2021; Kim & Oh, 2020; Kovacs & Keresztes, 2022; T. Lin et al., 2022; J. Wang & Hsu, 2019) indicates that perceived consumer effectiveness significantly influences the intentions of consumers to purchase sustainable clothing. The highly perceived consumer effectiveness group shows a consistent attitude-purchase intention relationship ( Kumar and, Singh 2022; L. Hannah et al., 2021). Overall, perceived consumer effectiveness emerges as a key determinant shaping individuals' intentions to engage in sustainable consumption practices. Studies have shown that the impact of PCE on behavior is influenced by attitudes (Kim & Choi, 2005). Therefore, we posit the following.

H3: Perceived consumer effectiveness positively influences environmentally responsible intention.

Relationship between subjective norms with consumers' purchasing intention

Subjective norm (SN) is described as the felt societal pressure on an individual to do or not perform a certain activity (Ajzen, 1991, 2020; Zhang et al., 2019), the impact of society on a specific behavior (Kim et al., 2010). Personal norms and social norms play crucial roles in influencing sustainable apparel purchasing intentions. Research indicates that personal norms, positively affect consumers' sustainable apparel purchasing intention (Hassan et al., 2022; Lavuri et al., 2023; C. Lin et al., 2023; Tandon et al., 2023; Xu et al., 2022). However, according to (Olbrich et al., 2011) Personal sustainability norms have no significant impact on willingness to behave. Additionally, social norms, shaped by cultural influences and social learning, significantly affect consumption patterns and sustainability choices within a society (Boson et al., 2023; P. Nguyen et al., 2022). Social norms positively affect consumers' sustainable apparel purchasing intention (Hassan et al., 2022; Lavuri, 2022; Niu et al., 2023; Xu et al., 2022). But other studies found that social norm has an insignificant effect on consumers purchasing intention (Varshneya et al., 2017; Okur and Saricam, 2019; Tabas, 2023). Also, other studies found that social norm has negative (Canova et al., 2022) and indirect effect (Carfora et al., 2022) on sustainable purchasing intention.  Studies emphasize that when individuals perceive a strong alignment between their personal values and social expectations regarding SCB, they are more likely to purchase green apparel, highlighting the interconnectedness of personal and social norms in driving sustainable purchasing behaviors. Therefore, we posit the following.

H4: Social norms significantly influence environmentally responsible purchasing intention.

H5: Personal norms significantly influence environmentally responsible purchasing intention.

Relationship between availability of information with consumers' purchasing intention

The availability of information plays a crucial role in influencing consumers' sustainable purchasing behavior (Debnath et al., 2023; Fischer et al., 2021; Fu et al., 2023; Saeed et al., 2019). Information about a product's and company's environmental impact and actions throughout its life-cycle is crucial for consumers' sustainable purchasing intention and behavior (Azzahro et al., 2022; Caferra et al., 2023; Kasim, 2022; O’Rourke & Ringer, 2016). Consumers lack a holistic understanding of sustainability due to limited information (Bui et al., 2022; Weniger et al., 2023). Consumers make trade-offs based on available information on clothing attributes (Blas et al., 2022), show a higher willingness to pay with sustainability information (Hwang et al., 2021), and consumers prioritize product and service quality over information availability (Gallo et al., 2023; Maciaszczyk et al., 2022). Ethical research often lacks information, despite being recognized as a common obstacle to responsible behavior, with exceptions in fair trade context research (Irene & Gil-saura, 2020; Rizkalla, 2018). Therefore, we posit the following.

H6: Information availability significantly influence consumer's environmentally responsible purchasing behavior.

Relationship between Ethical obligation with consumers Purchasing Intention

Ethical obligation plays a significant role in influencing sustainable purchasing intentions among consumers. Studies have shown that ethical obligation positively impacts consumers' purchase intentions toward sustainable products (Chen, 2020; Madar et al., 2013). Furthermore, ethical obligation has a significant effect on brand image, customer engagement, and sustainable purchase intentions (Anwar et al., 2019; Berki-Kiss D., 2022; Hussain and Dar, 2021). Understanding and promoting ethical obligation can thus be a crucial aspect of encouraging sustainable consumption behaviors and driving positive environmental impacts. Align with this the following hypothesis is extracted:

H7: A consumer’s ethical obligation towards sustainability has a significant effect on a consumer’s sustainable purchasing intention.

Relationship between perceived behavior control (PBC) with consumers' purchasing intention

Research indicates that PBC directly impacts green attitudes by measuring an individual's perception of how easy or challenging a behavior is (M. Hasan, 2022; T. Nguyen, 2023). PBC is the strongest forecaster followed by attitude and SN (Anastasia & Santoso, 2020; çivgin & kizanlikli, 2022; M. Hasan, 2022). Studies also found no positive impact of PBC (Astika Nithasyah et al., 2023; Lavuri et al., 2023). Perceived behavioral control (PBC) has a small impact on purchase intention but can be used as a substitute for actual control when given the right opportunities and resources. (Gonçalves et al., 2022; Chang & Watchravesringkan, 2018). Following on from the previous:

H8: Perceived behavioral control will positively influence consumers’ willingness to behave.

H9: Perceived behavioral control significantly influences consumers’ sustainable consumption.

The mediating effects of product availability with purchasing intention and behavior

The availability of sustainable products significantly influences consumers' sustainable purchasing behavior. Mummeries research indicates that there is limited product availability is a foremost factor hindering consumers from purchasing sustainable products (Gierszewska & Seretny, 2019; Pinkse & Bohnsack, 2021; Weniger et al., 2023). In addition product availability influences sustainable product purchase intention (Kaczorowska et al., 2019; Kasim, 2022; Maciaszczyk et al., 2022; Misron et al., 2023; Sargın and Dursun, 2023; Setyawan et al., 2018; Stoll et al., 2019; Tang & Bhamra, 2009; Weniger et al., 2023; Yi, 2019). Lack of availability hinders consumers from purchasing sustainable products(Arul et al., 2021). But according to (Tomkins et al., 2018; Orzan et al., 2018) consumers are not influenced by the availability of the product instead they are influenced by package information.  Also, there is limited empirical research on this relationship exists (Arul et al., 2021). Therefore, we posit the following.

H10: Sustainable product availability has a significant mediating role in consumers’ sustainable purchasing willingness and behavior.

The mediating effects of Price perception with purchasing intention and behavior

The relationship between price perception for sustainable products and consumers' sustainable purchasing behavior is a crucial aspect influenced by various factors. Studies have shown that price perceptions directly affect consumer attitudes and buying interest (Sutanto & Wulandari, 2023), while affordable prices have a significant role in driving sustainability behavior. Price perception significantly influences sustainable purchasing behavior (Anquez et al., 2022; Gallo et al., 2023; Kovacs & Keresztes, 2022; Misron et al., 2023; H. Park & Lin, 2018). In some circumstances, customers may be unwilling to pay for sustainable items (Gallo et al., 2023). Therefore, we posit the following.

H11: Consumer’s price perception towards sustainability has significantly mediated the effect of consumer’s sustainable purchasing willingness and behavior.

Sustainable consumption willingness to behave and purchasing behavior

Consumer purchasing intention is a consumer's willingness to make sacrifices for a specific product or condition (Raza et al., 2021; Ringle et al., 2021; Zhang et al., 2019). Purchase intention is a decision-making process that investigates the consumer's motivation to purchase a specific brand (A. Hasan, 2024)). This is a key indication of consumer purchasing behavior  (Raza et al., 2021; Zhang et al., 2019). Studies indicate that consumers who understand the importance of ESA are more likely to incorporate and accept sustainability concerns in their purchasing decisions (Chang & Watchravesringkan, 2018; Chi et al., 2021; Durrani et al., 2023; C. A. Lin et al., 2023; T. H. Nguyen, 2023). Therefore, we posit the following.

H12: The Consumer’s ESA product purchasing intention has a significant effect on the consumer’s sustainable purchasing behavior

Conceptual Frame Work of the Study

The study investigated the environmental factor of behavior using a variety of responsible behavior antecedents, including the most widely used TPB for understanding responsible consumer behavior  (Rizkalla, 2018). And for the sake of increasing the accuracy of predicting the actual consumption behavior of a consumer, a model was extended by adding relevant variables see Figure 1 below. In this study, the consumers' intention was substituted by willingness, as suggested by (Abdul-Muhmin, 2007) because there are fewer environmental amenities and sustainable product options available. The model's variables were derived from previous studies and qualitative research results and adapted for the sustainable consumption context.

Figure 1: The conceptual foundation of the study Adapted from  (Zheng et al., 2015)

The hypotheses of this study are as follows:

H1: Environmental Concerns significantly influence the willingness of consumers to environmentally responsible purchasing intention.

H2. Environmental attitude and consumers' intention to buy environmentally friendly clothing are positively correlated.

H3: Perceived consumer effectiveness positively influences environmentally responsible intention.

H4: Social norms significantly influence environmentally responsible purchasing intention.

H5: Personal norms significantly influence environmentally responsible purchasing intention.

H6: Information availability significantly influence consumer's environmentally responsible purchasing behavior.

H7: A consumer’s ethical obligation towards sustainability has a significant effect on a consumer’s sustainable purchasing intention.

H8: Perceived behavioral control will positively influence consumers’ willingness to behave.

H9: Perceived behavioral control significantly influences consumers’ sustainable consumption.

H10: Sustainable product availability has a significant mediating role in consumers’ sustainable purchasing willingness and behavior.

H11: Consumer’s price perception towards sustainability has significantly mediated the effect of consumer’s sustainable purchasing willingness and behavior.

H12: The Consumer’s ESA product purchasing intention has a significant effect on the consumer’s sustainable purchasing behavior

METHODOLOG

Research design

This investigation is a descriptive, explanatory, cross-sectional survey that employs both qualitative and quantitative techniques. A TPB has been used to construct a theoretical framework for a study. The study used both first-hand and second-hand data sources. The source of the data of this study was Ethiopian apparel consumers who lived in Addis Ababa, Bahir Dar, Hawassa, and Adama City.

Sample size determination

The study size is determined using an unknown population sample formula with a 95% confidence level, 0.5 standard deviation, and confidence interval of +/- 5%, based on a standard table Z- score of 1.96. The following is the formulation:

SS= (Z-score) 2 * StdDev*(1-StdDev) / (margin of error) 2 (Eng, 2003; Lenth, 2001)

Where SS stands for Sample size

The author uses this formula to get the sample size.

SS= (Z-score) 2 * StdDev*(1-StdDev) / (margin of error) 2

SS = (1.96) ² * 0.5*(1-0.5) / (0.05) ²

SS = 3.8416 * 0.25 / 0.0025

SS = 384.16 ~ 385

The researcher will add a 10 - 50% allowance to the calculated sample size to account for potential issues like missing data, non-response, and missed responses during the survey (Dell et al., 2002; Lenth, 2001). Therefore, for this study, 50% were added, and 50% of 385 respondents became 193. Totally 578 respondents were needed.

Therefore this study surveyed 578 consumers. A convenience sample technique with physically distributed questionnaires where employed to collect the primary data. For data gathering, the most populated retail locations in each city were determined. The data was filled out by voluntary customers who walked to the chosen clothing retail locations during business hours. A sample was selected based on the consumers’ willingness to participate in the survey. A total of 578 questionnaires were issued to respondents, with 523 complete and usable responses received, representing a 90.5 percent response rate. Each participant was instructed about the study, and their doubts were also cleared by the data collectors and researcher.

Data collection instruments

Measurement items of constructs were collected from different literature. Construct and measurement items that are most frequently used and tested by different literature are selected as a variable and metrics for this study. A study adopted a TPB model as a framework and extended it by adding relevant variables for the sake of increasing the accuracy of the prediction of a model. To collect data a systematic questionnaire was utilized by using a 7-point Likert scale (strongly agree = 7, strongly disagree = 1). There were three sections in the questionnaire. Table 1 summarizes the sources of selected constructs, while participants were asked to list other variables they considered while purchasing clothing.

Table 1: Measurements of constructs

 Concern for the environment

 

  1. The nation is currently grappling with a critical issue of pollution.
  2. Preserving natural resources is crucial, even if some products are required for human consumption.
  3. Pollution personally affects my life, and we endeavor to protect our environment for future generations.
  4. When I think of the damage that pollution is causing to plant and animal life, I become enraged.
  5. I get annoyed and outraged when I think about how industries pollute the environment.

(Abdul-Muhmin, 2007; Antil, 1984; Ellen et al., 1991)

Attitude towards Environmentally Sustainable Products

 

  1. In general, I favor sustainable clothing.
  2. I am positive about buying second-hand clothes.
  3. I feel that using ecologically sustainable products will help me reduce pollution and improve the environment.
  4. I believe that using ecologically friendly products will assist in reducing the wasteful use of natural resources.
  5. I feel that using ecologically friendly products will assist in conserving natural resources.

(Dhir et al., 2021; Rausch & Kopplin, 2021; Kumar et al., 2017)

Perceived Behavioral Control (PBC)

 

  1. If I wished, I could easily avoid purchasing environmentally harmful things.
  2. There will most likely be little or no hurdles to me purchasing environmentally friendly products.
  3. I feel I can purchase environmentally friendly products.
  4. I am certain that I would buy eco-friendly things if it were up to me.

(Hosta & Zabkar, 2021;

Paul et al., 2016)

Perceived consumer effectiveness (PCE)

 

  1. Individual consumers' efforts to protect and improve the environment are worthwhile.
  2. Because every individual may have an impact on environmental issues, what I do can make a significant difference.
  3. By choosing ecologically friendly products, each consumer's action can have a positive impact on the environment.
  4. When I buy products, I try to think about how my usage of them will impact the environment and other consumers.

(Ellen et al., 1991; Minh et al., 2024)

Social norms

 

  1. The majority of my close friends believe that I should purchase ecologically friendly products.
  2. Most of my friends expect me to purchase ecologically friendly products rather than conventional ones.
  3. My friend's positive feedback inspires me to buy green products.

(Thøgersen, 2006;

Paul et al., 2016)

Personal norms

 

  1. I believe I have to select eco-friendly products.
  2. I feel I should use environmentally friendly products instead of conventional ones.
  3. I believe I have an ethical obligation to purchase natural products.
  4. I believe I have an ethical responsibility to purchase eco/bioproducts.
  5. I believe it is my ethical duty to purchase eco-friendly goods.

 

(Thøgersen, 2006)

Consumer's sustainable purchasing intention

 

  1. I would contribute one day's pay to a foundation to help protect the environment.
  2. In the future, I plan to purchase sustainable clothing rather than conventional clothing.
  3. I am willing to cease buying products from firms that pollute the environment, even if it is inconvenient.
  4. I am willing to make personal sacrifices to reduce pollution, even if the immediate results appear insignificant.
  5. Buying eco-friendly products is something I hope to do soon.
  6. I am willing to pay more for environmentally friendly products.

(Hosta & Zabkar, 2021;

Antil, 1984;

Paul et al., 2016;

Abdul-Muhmin, 2007)

Environmentally sustainable consumer behavior

 

  1. When there is an option, I always go with the product that produces the least amount of pollution.
  2. When I buy products, I make a concerted effort to choose those that are low in contaminants.
  3. When I had to choose between two equal products, I always go with the one that is least destructive to the environment.
  4. I will not purchase a product if the firm that sells it is environmentally irresponsible.
  5. I buy ecological clothing, even if it is more expensive than traditional clothing.
  6. I purchase fashion products with environmentally friendly labeling or packaging strategies.

 

 

(Roberts & Bacon, 1997; Webb et al., 2008)

Information availability about the environmental impact

 

  1. Usually, I check the information that businesses provide regarding their environmental impact.
  2. I typically know where to look for information on the product's environmental impact.
  3. I understand the environmental impact of the things I typically purchase.
  4. I comprehend the environmental impact of the production process I typically purchase.

(Hosta & Zabkar, 2021)

Ethical obligation

 

  1. Individuals must avoid intentionally causing harm to the environment, even to a small extent.
  2. The negative impact on the environment is always unacceptable, regardless of potential benefits.
  3. Any action that could jeopardize the environment or the dignity and well-being of animals should be avoided.
  4. If an action can affect the environment, it should be avoided.
  5. The dignity and well-being of the natural environment and animals should be the top priorities in any community.

(Forsyth, 1980)

Sustainable product availability  

 

  1. I am not willing to pay more for ESA products
  2. I cannot afford to pay more for ESA products
  3. ESA products are too expensive

(Ghaffar & Islam, 2024)

Price perception for sustainable product

 

  1. I find that environmentally sustainable apparel products are sufficiently available for purchase.
  2. I think it is easy to find environmentally sustainable apparel products near me.
  3. I think there are more and more shelves dedicated to selling environmentally sustainable apparel products.

(Ghaffar & Islam, 2024)

Data collection

Data collection items were collected from different literature. Construct and measurement items that are most frequently used and tested by different literature are selected as a variable and metrics for this study. After the items were selected, a pilot test of 60 respondents was undertaken to ensure that the measuring items were comprehensive, understandable, clear, structured, and acceptable and then translated into Amharic Language. So, the finalized questionnaires are collected in the Amharic version, through a longitudinal data collection approach. For data gathering, the most populated retail locations in each city were determined. The data was filled out by voluntary customers who walked to the chosen clothing retail locations during business hours. The data were collected throughout three months, from February to April 2024.

Data Analysis

The reliability of measurement items was evaluated using Cronbach's alpha, resulting in a score of 0.927, exceeding the 0.7 threshold (B. Byrne, 2013; Hair et al., 2021). The validity of a constructed questionnaire was assessed using the KMO test and the Bartlett test of sphericity. The KMO measure of sampling adequacy on the overall scale was 0.75, exceeding the suggested value of 0.60 (Williams et al., 2010). The sphericity test conducted by Bartlett was found to be significant [χ2  = 1164.40, df = 66, and p =.000] (Tobias & Carlson, 1969). 

Before a statistical test was applied to the collected data,  missing data, normality, and multi-collinearity tests were conducted. The study's missing values range from 0.1% to 0.3% per item, indicating that the values are within the acceptable threshold range (Edeh et al., 2023; Hair et al., 2021). So, using SPSS, missing data were replaced with the estimated mean. The skewness and kurtosis values were within normal bounds (±1 and ±3). The tolerance range values were between.62 and.97, and the variance inflation factor (VIF) ranged from 1.03 to 1.62, therefore they are in the acceptable range  (B. Byrne, 2011; Kline, 2015). The study found no significant correlation between any independent variables and any other exogenous variable, indicating no issue with high correlation among variables.

The study utilized maximum likelihood estimation methodology for confirmatory factor analysis (CFA) and covariance-based structural equation modeling (CB-SEM), which is superior for factor-based models and offers better model fit indices (Dash & Paul, 2021). This study evaluated model fit using CFI, GFI, RMSEA, χ2 values, and paired sample t-tests, comparing mean score differences between respondent variables.

RESULT
Demographic Characteristics of Respondents
Table 2 shows the respondent's descriptive statistics and attributes. Males account for 51.1% of the respondents, while females make up 48.9% of the sample. Regarding age, the majority of respondents are between the ages of 25 and 34, accounting for around 44.4% of the sample size. In terms of educational qualifications, the majority of research participants (73%) have completed their university degrees. The majority of responders (58.1%) had a first degree. The respondent's monthly income level is another factor assessed as part of the questionnaire. The bulk of respondents have an upper-middle level monthly income, accounting for 35.2%. Regarding the marital status of the respondents, 57.7% are unmarried, and 40% of respondents are married, and the rest 2.5% are divorced.

Table 2: shows the demographic variables' descriptive statistics.

Demographic attributes

Categories

Frequency

Percent

Mean

Chi-Square

Willingness to behave

Consumption  Behavior

Asymp. Sig.

Gender

Male

267

51.1

5.88

2.78

.631

Female

256

48.9

5.92

2.77

Total

523

100.0

5.90

2.77

Age

<18

12

2.3

5.90

2.75

.000

19-24

182

34.8

5.82

2.66

25-34

232

44.4

5.94

2.74

35-44

66

12.6

5.89

3.02

>45

31

5.9

6.09

3.13

Total

523

100.0

5.90

2.77

Educational level

Primary School

21

4.0

6.24

2.56

.000

Secondary School

27

5.2

5.78

3.09

Preparatory School

24

4.6

5.85

2.31

Diploma

69

13.2

6.05

2.87

Degree

304

58.1

5.83

2.74

Masters

74

14.1

5.99

2.91

PHD

4

.8

4.65

2.55

Total

523

100.0

5.90

2.77

Marital Status

Unmarried

302

57.7

5.90

2.77

.000

Married

209

40.0

5.90

2.80

Divorced

12

2.3

5.71

2.41

Total

523

100.0

5.90

2.77

Income Level

Low (<1,650 birr)

98

18.7

5.82

2.60

.000

Lower-middle (1,651-5,250 birr)

127

24.3

5.76

2.68

Upper-middle (5,251-10,900 birr)

184

35.2

5.99

2.89

High (>10,900 birrs)

114

21.8

5.97

2.84

 

Total

523

100.0

5.90

2.77

Descriptive analysis

To know whether Ethiopian consumers consider the sustainability attribute while purchasing apparel, product attributes importance level was rated by the respondents. The attributes rated mean result indicates that Ethiopian consumers, use Extrinsic attributes [Brand of a product, Price, made-in label, approvals of others, and a like] (Mean = 5.84) as the most important attribute and there is low consideration of sustainability attributes as presented in Figure 2, based on 7-point Likert scale mean scale (Ahmad & Amin, 2012).

                 Figure 2: Importance level of product attributes

In addition, to investigate Ethiopian consumer’s environmental concerns and awareness levels, a comparison mean was conducted for each studied variable. According to (Ahmad & Amin, 2012) mean score results range from Very low (1.0 - 2.19), Low (2.20 - 3.39), Moderate (3.40 - 4.59), High (4.60 - 5.79) and (5.80 - 7.0) is Very High. As seen in Figure 3 the consumers' environmental concern (M=2.96), availability of information about sustainability (M=2.24), Price perception (M=3.00), sustainable Product Availability (M=2.56), and consumers' environmental sustainable apparel product purchasing behavior (M=2.77) are rated a low level see figure 3. The mean score of Consumer attitude, Perceived Behavioral Control, Perceived Behavioral effectiveness, Social norm, Personal Norm, and Ethical obligation are rated at a moderate level. The consumers' purchasing intention towards environmentally sustainable apparel is rated at a high level.

              Figure 3: Mean score of variables of the model

    1. Model validations and verifications

The validity and reliability of each item were evaluated in separate confirmatory factor models before assessing a research model. CFA is used to determine whether the sample data is compatible with the hypothesized model of the study or not (Byrne, 2013).

Final CFA model measurement scale

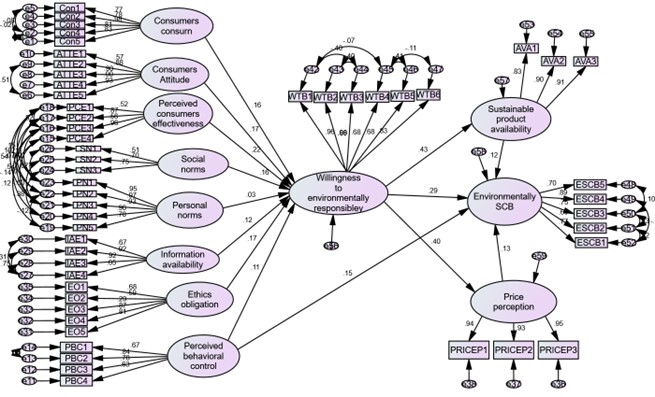
Average Variance Extracted (AVE) and Composite Reliability (CR) are used to assess the convergent validity of the measurement model (Alarcón et al., 2015). A summary of the model is presented in Table 3. The obtained AVE values support that all values are above the cut-off value, which means measurement items support the discriminate validity at p=0.001 (Fornell & Larcker, 1981). Also, high reliability of the scales was found as the composite reliability (CR) of the constructs exceeded the threshold values(0.06) (Hair et al., 2021; Rožman et al., 2020). All values for each metric were significant. On the other hand, CR’s results are above 0.6, indicating that the CFA path model had a significant convergent validity. Discriminant validity is established when a latent variable significantly contributes to the variance in the associated indicator variables within the same model (B. Byrne, 2011; Henseler et al., 2015). The discriminant validity of a construct requires a correlation value lower than AVE^2 for all constructs (Hair Jr et al., 2010). The CFA model's testing results showed all factor correlation values were lower than the AVE^2, achieving the required thresholds for discriminant validity as seen in Figure 4.

Table 3: final CAF path analysis model statistical summary

Variables

Items

Factor loading

CR

AVE

AVE^2

(DV)

χ2 /df

GFI

CFI

RMSEA

Environmental concern

 

Con5

0.839

.94

.76

.87

 

(6310.639/2274)

=

2.78

.860

.946

.092

Con4

0.915

Con3

0.739

Con2

0.888

Con1

0.962

Consumers attitude

ATTE5

0.904

.96

.84

.92

ATTE4

0.873

ATTE3

0.978

ATTE2

0.86

ATTE1

0.973

Perceived Behavioral control

PBC4

0.862

.95

.82

.91

PBC3

0.901

PBC2

0.915

PBC1

0.947

Perceived Behavioral effectiveness

 

PCE4

0.953

.97

.88

.94

PCE3

0.932

PCE2

0.93

PCE1

0.935

Social norm

 

SN3

0.937

.96

.88

.94

SN2

0.942

SN1

0.95

Personal Norm

PN5

0.932

.98

.91

.96

PN4

0.947

PN3

0.98

PN2

0.973

PN1

0.943

Availability of Information

 

IAE4

0.883

.92

.74

.86

IAE3

0.877

IAE2

0.825

IAE1

0.851

Ethical obligation

 

EO5

0.901

.98

.90

.95

EO4

0.958

EO3

0.947

EO2

0.958

EO1

0.974

Price perception

PRICEP3

0.874

.91

.77

.88

PRICEP2

0.925

PRICEP1

0.833

Product Availability

AVA1

0.761

.86

.67

82

AVA2

0.855

AVA3

0.834

Purchasing Intention

 

WTB1

0.834

.92

.65

.81

WTB2

0.883

WTB3

0.805

WTB4

0.804

WTB5

0.704

WTB6

0.81

Purchasing Behavior

ESCB5

0.89

.92

.70

.84

ESCB4

0.788

ESCB3

0.826

ESCB2

0.817

ESCB1

0.857

 

              Figure 4: CFA Path Analysis

Structural model analysis (SEM)

A research model was tested using CB-SEM and AMOS version 26, estimating parameters and assessing model fit. Table 4 and Figure 5 present acceptable goodness fit indices for the measurement model, while factor analysis, convergent validity, and overall values for AVE, CR, and DV are also acceptable.

Table 4: Statistical summary of final SEM path analysis model

Variables

CR

AVE

DV

χ2 /df

GFI

CFI

RMSEA

 

Environmental concern

.92

.70

.84

(6807.146/2528)

=

2.69

.884

.953

.078

 

Consumers attitude

.92

.72

.85

 

Perceived Behavioral control

.82

.54

     .74

 

Perceived Behavioral effectiveness

.83

.56

.75

 

Social norm

.70

.44

.66

 
 

Personal Norm

.97

.85

.92

 

Availability of Information

.87

.64

.80

 

Ethical obligation

.80

.47

.68

 

Price perception

.96

.88

.94

 

Product Availability

.91

.78

.88

 

Purchasing Intention

.92

.66

.81

 

Purchasing Behavior

.88

.59

.77

 

 

Figure 5: Full model SEM Path Analysis (standardized)

​​​​​​​Hypotheses Testing

The significance of the relationship between the independent variable and the dependent variable was evaluated using the p-value. From the model estimates, all constructs had a positive and significant effect on the dependent variables at p<0.05, which means all hypotheses are supported except the hypothesized path of personal norms with an environmentally responsible willingness to behave. The SEM analysis results are presented in Table 5.

Table 5:  Hypothesis testing results

Dependent

 

Independent

B

Beta

S.E.

C.R.

P

Remark

Willingness

<---

Concern

.16

.138

.049

2.799

.005

Supported

Willingness

<---

Attitude

    .17

.138

.044

3.147

.002

Supported

Willingness

<---

Effectiveness

.22

.182

.055

3.297

***

Supported

Willingness

<---

Social

.16

.179

.078

2.290

.022

Supported

Willingness

<---

Personal

.03

.026

.070

.367

.714

unsupported

Willingness

<---

Information

.12

.142

.067

2.110

.035

Supported

Willingness

<---

Ethics

.17

.141

.070

2.006

.045

Supported

Willingness

<---

Control

.11

.144

.064

2.261

.024

Supported

Availability

<---

Willingness

.43

.442

.038

11.507

***

Supported

Price

<---

Willingness

.40

.424

.038

11.270

***

Supported

Behavior

<---

Willingness

.29

.333

.052

6.355

***

Supported

Behavior

<---

Control

.15

.235

.078

3.001

.003

Supported

Behavior

<---

Price

.13

.140

.055

2.550

.011

Supported

Behavior

<---

Availability

.12

.133

.059

2.254

.024

Supported

​​​​​​​​​​​​​​Content analysis for open-ended questions

In addition, respondents were provided with open-ended questions about environmentally sustainable apparel products. From the respondent’s responses to the open-ended question, we can conclude that Ethiopian consumers are unaware of environmentally sustainable apparel, even the impacts of the life cycle of the apparel product on the environment. They mentioned the lack of information about sustainability, lack of availability of sustainable products, lack of promotion, and price sensitivities of Ethiopian consumers as a drawback.

Discussions
Determinants of Sustainable consumption willingness to behave 
The massive production volume of clothing items leads to negative environmental impacts due to marketing and consumption. In this regard, the study anticipates the antecedents of a consumer’s willingness to behave in environmentally responsible apparel products.  Consumers’ willingness to behave means the consumers' tendency to favor a product and is a crucial tool to predict purchasing behavior. Different determinants of consumers’ willingness to behave were investigated. 

Environmental concern with consumers’ willingness to behave

Consumers' concern towards the environment means an individual's extent level of concern and emotional attachment toward environmental issues. The β std regression coefficient for the consumers' concern towards the environment → consumers’ Willingness to behave in an environmentally conscious way is 0.16 at a significance level of 0.05, which indicates a positive and significant linkage between environmental concern and consumers’ willingness to behave and hypotheses one (H1) is supported.  This is in line with other studies (Demirbaş, 2016; Gallo et al., 2023; Ghaffar & Islam, 2023; Zeng et al., 2023). This is due to Ethiopian consumers' positive emotional attachment to the environment. And that’s why millions of Ethiopians participate in planting a tree per year. However other studies find that this environmental concern has a mediating effect on purchasing intention (Hasbullah et al., 2022).

​​​​​​​Consumer Attitude with consumers’ willingness to behave

The β std regression coefficient for Consumer Attitude → consumers’ Willingness to behave in an environmentally conscious way is 0.17 at a significance level of 0.02, which indicates a positive and significant linkage between Consumer Attitude and consumers’ willingness to behave and hypotheses two (H2) is supported. The result is somehow similar (Nayak et al., 2019; Nguyen et al., 2019; Hong et al., 2017; Jacobs, 2018; Wiederhold & Martinez, 2018). Attitude not only has a positive and significant effect on purchasing intention but also affects their level of eco-consciousness (Lavuri, 2022; Rusyani et al., 2021), their propensity to buy sustainable apparel (Rausch & Kopplin, 2021b), and their willingness to spend money on green products (Kaur et al., 2022; Liu et al., 2019). In another way (Ceylan, 2019) found that attitude has a positive effect on sustainable purchasing intention but does not have a positive effect on sustainable purchasing behavior (Ceylan, 2019).

​​​​​​​​​​​​​​Perceived consumer effectiveness with consumers’ willingness to behave

The β std regression coefficient for Perceived consumer effectiveness → consumers’ Willingness to behave in an environmentally conscious way is 0.22 at a significance level of 0.01, which indicates a positive and significant linkage between Perceived consumer effectiveness and consumers’ willingness to behave in environmentally responsible apparel product and H3 is supported. The result is in sync with (Chi et al., 2021; Kim & Oh, 2020; Kovacs & Keresztes, 2022; T. Lin et al., 2022; J. Wang & Hsu, 2019).

      1. Subjective norm with consumers’ willingness to behave

The β std regression coefficient for Personal norm and social norm → environmentally responsible willingness to behave is 0.03, and 0.16 at a significance level of .714, and .022, which indicates that a personal norm has an insignificant effect with environmentally responsible willingness to behave, sync with (Olbrich et al., 2011), it is because of that Ethiopian consumers mainly consider price as an important attribute to their purchasing decision (Minbale et al., 2024). Social norm was found as a positive and significant predictor of consumers’ willingness to behave with environmentally responsible apparel products, sync with (Hassan et al., 2022; Lavuri, 2022; Niu et al., 2023; Xu et al., 2022). In this scenario H4 is unsupported and H5 is supported.

​​​​​​​Availability of information with consumers’ willingness to behave

The β std regression coefficient for the availability of information → environmentally responsible willingness to behave is 0.12, at a significance level of .05, which indicates a positive and significant effect on environmentally responsible willingness to behave, sync with (Saeed et al., 2019; Fu et al., 2023; Siraj et al., 2022). However, the quality of available information highly affects the purchasing intention. So, H6 is supported. As we seen the mean value of the availability of information is 2.24, which means the availability of information is too low in the Ethiopian scenario.

​​​​​​​Ethical obligation with consumers’ willingness to behave

The β std regression coefficient for Ethical obligation → environmentally responsible willingness to behave is 0.17, at a significance level of .05, which indicates a positive and significant effect on environmentally responsible willingness to behave, sync with (Chen, 2020; Floriano & de Matos, 2022; R. Kumar et al., 2023). And H7 is supported.

      1. Perceived behavior control with consumers’ willingness to behave

The β std regression coefficient for PBC → environmentally responsible willingness to behave is 0.11 at a significance level of 0.01. This would indicate a positive and significant path between PBC and environmentally responsible willingness to behave and support H8. This is in line with (M. Hasan, 2022; T. Nguyen, 2023). The study also found that perceived consumer effectiveness is the most influential predictor of Ethiopian consumers’ environmentally responsible willingness to behave followed by attitude and ethical obligation, environmental concern and social norms, availability of information, perceived behavioral control, and personal norms respectively. Personal norm is found as insignificant predicators.

​​​​​​​The mediating effects of product availability and price perception

This study uses sustainable product availability and consumers' Price perception towards sustainable apparel products as mediating variables. The SEM result also showed that both product availability and price perception significantly and positively affect the sustainable purchasing intention and behavior of consumers. The total effects, direct effects, and indirect effects are 4.38, .315, and .125 respectively at a p-value of .001. This indicates the mediating effects of price perception and product availability on purchasing intention and behavior are significant and positive. Hence, H10 and H11 are supported.

​​​​​​​Determinants of sustainable consumption behavior

This study uses consumers’ willingness to behave and perceived behavioral control as a direct predictor of sustainable consumption behavior. The β std regression coefficient for the path perceived behavioral, and environmentally responsible willingness to behave → sustainable consumption behavior are .15, and .29 respectively at a significance level of .01, which indicates a positive and significant effect on sustainable consumption behavior, and H9 and H12 are supported. The finding is in sync with  (Koszewska, 2016). From the determinate factors of sustainable consumption behavior, the outcome of the research indicated that the consumers’ willingness to behave environmentally responsible apparel products has the highest impact on sustainable consumption behavior.  The result sync with (Rausch & Kopplin, 2021). PBC was found as a lower effect on the prediction of consumers' sustainable consumption behavior, agreed with other studies (Giantari et.al, 2013; Valaei et.al, 2017).

Promoting sustainable consumption is a crucial aspect of sustainable development (Sesini & Castiglioni, 2020), and a critical force that leads to sustainable production (Borovskikh & Albareda, 2020). Money consumers have a positive attitude toward sustainable products; but their attitude did not change in purchasing (Khare, 2019. In recent decades, the consumer's consumption habits have changed rapidly (Testa et al., 2020). Now sustainability attributes play a significant effect on consumers' purchasing decisions (Testa et al., 2020). Improving sustainable behavior in the context of apparel consumption demands changing consumers’ mindsets away from overconsumption of fashion-trend-related clothes to investing in ecologically produced clothes and items that aim to last longer. However, consumers’ knowledge and attitudes do not always translate into actual behavior due to different internal and external barriers to those behaviors. Therefore, to better understand clothing consumption behavior—and, thus, to identify methods to promote behavioral modifications—it is necessary to identify how and why consumers engage in a particular behavior and which factors influence that (Vlastelica & Kosti, 2023).

​​​​​​​Managerial and Practical Implications

Research on sustainable consumption behavior has important implications for policymakers, businesses, and individuals, by highlighting the importance of providing accurate information on the environmental impact of products, creating a culture of sustainability, and considering the whole life cycle of products. These findings can help promote sustainable consumption behaviors and reduce negative environmental impacts. Moreover, this research may be used to understand Ethiopian consumers’ sustainable buying behaviors and investigate their intentions regarding purchasing sustainable products. The findings could be helpful to environmentally friendly product manufacturers, marketers, and distributors; they can establish strategies based on the findings by assisting and identifying the levels of buying intention. The results also reveal that extrinsic attributes like price play a vital role in consumers’ ability to purchase sustainable products. The possibility is reduced since the price is higher. As a result, businesses need to develop pricing strategies that consider the financial circumstances of the consumers who fall into this demographic. This study provides the environmentally sustainable apparel manufacturing industry with information that can be used to build marketing strategies that promote awareness among consumers regarding the impact of price and availability on the consumption of green products. These findings provide valuable insights for brand managers, marketers, and policymakers in Ethiopia to develop initiatives that encourage environmentally-conscious apparel purchasing behavior among consumers.

​​​​​​​​​​​​​​Theoretical implications

This research makes various theoretical implications to the extant literature in multiple ways. First, this research broadens the past literature by empirically testing and validating the underlying mechanism through environmental concern, perceived consumer effectiveness, ethical obligation, and information availability, influencing sustainable behavior intention toward sustainable consumption. Second, our study examined the sustainable product availability and price perception (PP) for sustainable apparel of moderating the effect between sustainable behavior intention and sustainable consumption and contributing to the past literature on sustainable consumption behavior. Third, this research advances the literature on sustainable consumption behavior in the developing countries context, particularly in the case of Ethiopia. Finally, this study shades a literature gap in developing countries.

​​​​​​​Limitation

The research contains important limitations. First, only selected predictors were included; thus, there is room for future researchers to consider more predictors of purchasing behavior, such as product packaging, government policies, cultural acceptability, personality, lifestyle, religion, and social media influencers. Second, the findings may only apply to the specific population studied and may not represent the larger population or other demographic groups. The study may only examine sustainable consumption patterns in a limited context. The third limitation is that the unit study used a generic apparel product; the results may differ if a specific apparel product is used. Fourth, the study investigated pre-purchasing consumers' apparel evaluation intentions and purchasing behaviors toward environmentally sustainable apparel, leaving room for future researchers to incorporate consumer post-purchasing behavior. Fifth, the majority of the respondents were below 50 years of age, and the elderly and seniors were not captured in the sample. 

​​​​​​​Future research

There is space for the forthcoming researchers to look into the various factors influencing a consumer’s intention to make a green purchase, particularly emphasizing financial, social, and cultural factors’ role in defining consumers’ sustainable consumption behaviors. There is also room for a wider study to investigate pre-purchasing, purchasing, and post-purchasing behaviors in evaluating consumers' sustainable apparel intentions in Ethiopia. More personal, cultural, social, psychological, and marketing factors may also be incorporated as predictors of purchasing behavior to evaluate consumers' sustainable apparel purchasing intentions. In future studies, the age groups may also be expanded to include the elderly and senior citizens to provide more insights and new marketing options for this segment of sustainable apparel consumption.

Conclusion 

In line with the above discussion, it can be concluded that there is a low level of awareness about the impact of clothing consumption and disposal on the environment by Ethiopian consumers. In addition, the consideration of sustainability attributes while making a purchasing decision is low. The sustainability attributes were found the least important factor for Ethiopian consumers purchasing decisions with a mean value of 2.94. According to the (Ahmad & Amin, 2012) mean score scale, the importance level of the sustainability attribute for Ethiopian consumers is low and insignificant. The study found that consumer willingness to purchase sustainable apparel is significantly influenced by environmental concern, perceived consumer effectiveness, social norms, ethical obligation, perceived behavioral control, and information availability, but the personal norms were found insignificant at the p-value of <0.05. Perceived behavioral effectiveness was found the most significant effect at a magnitude of .22. The extended TPB model successfully incorporates these additional variables, highlighting that attitudes, subjective norms, and perceived behavioral control are crucial in predicting sustainable purchasing behaviors. Moreover, sustainable consumption behavior is significantly influenced by perceived behavioral control, and willingness to behave at a p-value of 0.05, and the consumers’ willingness to behave was found as the most significant effect at a magnitude of .29.  Moreover, the availability and affordability of sustainable products play mediating roles in transforming purchase intentions into actual behaviors. The findings suggest that enhancing the supply and affordability of sustainable apparel, along with targeted educational and marketing strategies, can significantly promote sustainable consumption among Ethiopian consumers. This research provides valuable insights for policymakers and businesses aiming to foster sustainable practices in the apparel industry.

Recommendation

Based on the discussions and conclusions of this study, the following recommendations were given for better integration of sustainable apparel product producers with consumers in the emerging market. Therefore,

  • Enhance the availability and affordability of environmentally sustainable apparel through promotion and subsidies.
  • Increase consumer awareness about the environmental impact of their purchasing decisions.
  • Reinforce ethical obligations of purchasing environmentally friendly products through educational programs and targeted marketing.
  • Improve the availability of information regarding the environmental impact of products through labels and certifications.
  • Support policy interventions encouraging sustainable practices, including environmental regulations, incentives for green businesses, and penalties for non-compliance.
  • Enhance sustainable apparel purchasing behavior by focusing on micro-sensitive factors, shared responsibilities, repositioning sustainable fashion, positioning conscious fashion, and adopting a unified approach.
  1. Note:

The terms "environmentally sustainable apparel product" and "green apparel product" are used interchangeably in this study.

The terms “willingness to behave” and “purchasing intention” are used interchangeably in this study. 

References

  1. Abdul-Muhmin, A. G. (2007). Explaining consumers’ willingness to be environmentally friendly. International Journal of Consumer Studies, 31(3), 237–247. https://doi.org/10.1111/j.1470-6431.2006.00528.x
  2. Ahmad, U. N. U., & Amin, S. M. (2012). The Dimensions of Technostress among Academic Librarians. Procedia - Social and Behavioral Sciences, 65(ICIBSoS), 266–271. https://doi.org/10.1016/j.sbspro.2012.11.121
  3. Ajzen, I. (1991). The Theory of Planned Behavior. Organizational Behavior and Human Decision Processes, 50(2), 179–211. https://doi.org/10.1016/0749-5978(91)90020-T
  4. Ajzen, I. (2002). Perceived Behavioral Control, Self-Efficacy, Locus of Control, and the Theory of Planned Behavior1. Journal Of Applied Social Psychology, 32(4), 665–683.
  5. Ajzen, I. (2020). The theory of planned behavior : Frequently asked questions. Human Behavior and Emerging Technologies, April, 1–11. https://doi.org/10.1002/hbe2.195
  6. Alam, M. Z., & Abunar, S. (2023). Appraising the Buyers Approach Towards Sustainable Development with Special Reference to Buying Habits and Knowledge Source of Green Packaging: A Cross-Sectional Study. WSEAS Transactions on Environment and Development, 19, 400–411. https://doi.org/10.37394/232015.2023.19.37
  7. Alarcón, D., Sánchez, J. A., & De Olavide, U. (2015). Assessing convergent and discriminant validity in the ADHD-R IV rating scale: User-written commands for Average Variance Extracted (AVE), Composite Reliability (CR), and Heterotrait-Monotrait ratio of correlations (HTMT). Spanish STATA Meeting, 39.
  8. Albloushy, H., & Hiller Connell, K. Y. (2019). Purchasing environmentally sustainable apparel: The attitudes and intentions of female Kuwaiti consumers. International Journal of Consumer Studies, 43(4), 390–401. https://doi.org/10.1111/ijcs.12518
  9. Amit Kumar, G. (2021). Framing a model for green buying behavior of Indian consumers: From the lenses of the theory of planned behavior. Journal of Cleaner Production, 295, 126487. https://doi.org/10.1016/j.jclepro.2021.126487
  10. Anastasia, N., & Santoso, S. (2020). Effects of Subjective Norms, Perceived Behavioral Control, Perceived Risk, and Perceived Usefulness towards Intention to Use Credit Cards in Surabaya, Indonesia. SHS Web of Conferences, 76, 01032. https://doi.org/10.1051/shsconf/20207601032
  11. Anquez, E., Raab, K., Cechella, F. S., & Wagner, R. (2022). Consumers’ Perception of Sustainable Packaging in the Food Industry. Revista Direitos Culturais, 17(41), 251–265. https://doi.org/10.20912/rdc.v17i41.728
  12. Antil, J. H. (1984). Socially Responsible Consumers: Profile and Implications for Public Policy. Journal of Macromarketing, 4(2), 18–39. https://doi.org/10.1177/027614678400400203
  13. Anwar, K., Adi, P. H., & Afif, N. C. (2019). The Effect of Consumer Ethical Beliefs on Green Buying Intention : Social Dilemma as a Mediating Variable. International Conference on Rural Development and Entrepreneurship, 5(1), 252–261.
  14. Apaolaza, V., Paredes, M. R., Policarpo, M. C., Souza, C. D., & Hartmann, P. (2022). Sustainable clothing : Why conspicuous consumption and greenwashing matter. Business Strategy and The Environment, 2023(23), 3766–3782. https://doi.org/10.1002/bse.3335
  15. Astika Nithasyah, Farhana, Z., & Rahayu, F. (2023). Consequences of Environmental Concern, Health Consciousness, and Perceived Behavior Control. The Management Journal of Binaniaga, 8(1), 57–70. https://doi.org/10.33062/mjb.v8i1.23
  16. Az-zahrah, N., Junipriansa, D., & Widokarti, J. R. (2025). Determinants of Green Purchase Behavior of Local Coffee Shop : The Moderating Impact of Price Sensitivity. Journal of Consumer Sciences, 10(1), 97–117. https://doi.org/https://doi.org/10.29244/jcs.10.1.97-117
  17. Bick, R., Halsey, E., & Ekenga, C. C. (2018). The global environmental injustice of fast fashion. Environmental Health: A Global Access Science Source, 17(1), 1–4. https://doi.org/10.1186/s12940-018-0433-7
  18. Borovskikh, V., & Albareda, A. L. (2020). Sustainability in the fashion industry : strategy and practice. https://urn.fi/URN:NBN:fi-fe202002104924
  19. Borusiak, B., Szymkowiak, A., Horska, E., Raszka, N., & Zelichowska, E. (2020). Towards building sustainable consumption: A study of second-hand buying intentions. Sustainability (Switzerland), 12(3), 1–15. https://doi.org/10.3390/su12030875
  20. Boson, L. T., Elemo, Z., Engida, A., & Kant, S. (2023). Assessment of Green Supply Chain Management Practices on Sustainable Business in Ethiopia Assessment of Green Supply Chain Management Practices on Sustainable Business in Ethiopia. Logistics and Operation Management, 2(1), 96–104. https://doi.org/10.31098/lomr.v2i1.1468
  21. Bui, T., Lim, M. K., Sujanto, R. Y., Ongkowidjaja, M., & Tseng, M. (2022). Building a Hierarchical Sustainable Consumption Behavior Model in Qualitative Information : Consumer Behavior Influences on Social Impacts and Environmental Responses. Sustainability, 14(16), 9877; https://doi.org/10.3390/su14169877
  22. Byrne, B. M. (2011). Structural Equation Modeling with Mplus_ Basic Concepts, Applications, and Programming. https://doi.org/10.4324/9780203807644
  23. Byrne, B. M. (2013). Structural Equation Modeling with M plus: Basic Concepts, Applications, and Programming. https://doi.org/10.4324/9780203807644
  24. Caferra, R., Imbert, E., Schirone, D. A., Tiranzoni, P., & Morone, A. (2023). Consumer analysis and the role of information in sustainable choices: A natural experiment. Frontiers in Environmental Economics, 1. https://doi.org/10.3389/frevc.2022.1044206
  25. Carol Cavender, R. (2018). Exploring the Influence of Sustainability Knowledge and Orientation to Slow Consumption on Fashion Leaders’ Drivers of Fast Fashion Avoidance. American Journal of Theoretical and Applied Business, 4(3), 90. https://doi.org/10.11648/j.ajtab.20180403.12
  26. Ceylan, Ö. (2019). Knowledge, attitudes, and behavior of consumers towards sustainability and ecological fashion. Textile and Leather Review, 2(3), 154–161. https://doi.org/10.31881/TLR.2019.14
  27. Chang, H. J., & Watchravesringkan, K. (Tu). (2018). Who are sustainably minded apparel shoppers? An investigation of the influencing factors of sustainable apparel consumption. International Journal of Retail and Distribution Management, 46(2), 148–162. https://doi.org/10.1108/IJRDM-10-2016-0176
  28. Chi, T., Gerard, J., Yu, Y., & Wang, Y. (2021). A study of U.S. consumers’ intention to purchase slow fashion apparel: understanding the key determinants. International Journal of Fashion Design, Technology and Education, 14(1), 101–112. https://doi.org/10.1080/17543266.2021.1872714
  29. Çivgin, H., & Kizanlikli, M. (2022). Davranışsal Niyetin Yeşil Satın Alma Niyeti Üzerindeki Etkisinde Kontrol İnançların Aracı Rolü: Turizm Sektöründe Bir Araştırma. Güncel Turizm Araştırmaları Dergisi, 6(2), 536–553. https://doi.org/10.32572/guntad.1101338
  30. Dash, G., & Paul, J. (2021). CB-SEM vs PLS-SEM methods for research in social sciences and technology forecasting. Technological Forecasting and Social Change, 173(June), 121092. https://doi.org/10.1016/j.techfore.2021.121092
  31. Debnath, B., Siraj, T., Harun, K., Rashid, O., Bari, A., Lekha, C., & Al, R. (2023). Sustainable Manufacturing and Service Economics Analyzing the critical success factors to implement green Supply chain management in the Apparel Manufacturing industry : Implications for sustainable development Goals in emerging economies. Sustainable Manufacturing and Service Economics, 2(September 2022), 1–12. https://doi.org/10.1016/j.smse.2023.100013
  32. Dell, R. B., Holleran, S., & Ramakrishnan, R. (2002). Sample size determination. ILAR Journal, 43(4), 207–212. https://doi.org/10.1093/ilar.43.4.207
  33. Demirbaş, e. (2016). Pro-environmental conclusions of consumers’ enduring involvement with recycled products: eco-aware purchasing behavior and psychographics. Journal of Administrative Sciences, 21(48), 275–309. https://doi.org/10.35408/comuybd.1247749.
  34. Dhir, A., Sadiq, M., Talwar, S., Sakashita, M., & Kaur, P. (2021). Journal of Retailing and Consumer Services Why do retail consumers buy green apparel ? A knowledge-attitude-behavior-context perspective. Journal of Retailing and Consumer Services, 59(September 2020), 102398. https://doi.org/10.1016/j.jretconser.2020.102398
  35. Durrani, S., Sohail, M., & Rana, M. W. (2023). The Influence of Shopping Motivation On Sustainable Consumption: A Study Related To Eco-Friendly Apparel. Journal of Social Sciences Review, 3(2), 248–268. https://doi.org/10.54183/jssr.v3i2.179.
  36. Edeh, E., Lo, W.-J., & Khojasteh, J. (2023). Review of Partial Least Squares Structural Equation Modeling (PLS-SEM) Using R: A Workbook. In Structural Equation Modeling: A Multidisciplinary Journal (Vol. 30, Issue 1). https://doi.org/10.1080/10705511.2022.2108813
  37. Ellen, P. S., Wiener, J. L., & Cobb-Walgren, C. (1991). The Role of Perceived Consumer Effectiveness in Motivating Environmentally Conscious Behaviors. Journal of Public Policy & Marketing, 10(2), 102–117. https://doi.org/10.1177/074391569101000206
  38. Eng, J. (2003). Sample size estimation: How many individuals should be studied? Radiology, 227(2), 309–313. https://doi.org/10.1148/radiol.2272012051
  39. Faza, S. M., Intan, E., Putri, K., & Buitenzorgy, M. (2024). Towards a Greener Future : Factors Impacting Eco-Friendly Shopping Bag Adoption in Retail Sector. Journal of Consumer Sciences, 9(3), 428–450. https://doi.org/https://doi.org/10.29244/jcs.9.3.428-450
  40. Fedrigo, D., & Hontelez, J. (2010). Sustainable consumption and production. Journal of Industrial Ecology, 14(1), 10–12. https://doi.org/10.1111/j.1530-9290.2009.00219.x
  41. Fischer, D., Reinermann, J., Guillen, G., Desroches, C. T., Diddi, S., & Vergragt, P. J. (2021). Sustainable consumption communication : A review of an emerging field of research. Journal of Cleaner Production, 300, 126880. https://doi.org/10.1016/j.jclepro.2021.126880
  42. Floriano, M. D. P., & de Matos, C. A. (2022). Understanding Brazilians’ Intentions in Consuming Sustainable Fashion. Brazilian Business Review, 19(5), 525–545. https://doi.org/10.15728/bbr.2022.19.5.4.en
  43. Fornell, C., & Larcker, D. F. (1981). Structural equation models with unobservable variables and measurement error: Algebra and statistics. Sage Publications Sage CA: Los Angeles, CA.
  44. Forsyth, D. R. (1980). A taxonomy of ethical ideologies. Journal of Personality and Social Psychology, 39(1), 175–184. https://doi.org/10.1037/0022-3514.39.1.175
  45. Fu, S., Ma, R., He, G., Chen, Z., & Liu, H. (2023). A study on the influence of product environmental information transparency on online consumers’ purchasing behavior of green agricultural products. Frontiers in Psychology, 14(April), 1–11. https://doi.org/10.3389/fpsyg.2023.1168214
  46. Gallo, T., Pacchera, F., Cagnetti, C., & Silvestri, C. (2023). Do Sustainable Consumers Have Sustainable Behaviors? An Empirical Study to Understand the Purchase of Food Products. Sustainability (Switzerland), 15(5). https://doi.org/10.3390/su15054462
  47. Ghaffar, A., & Islam, T. (2024). Factors leading to sustainable consumption behavior: an empirical investigation among millennial consumers. Kybernetes, 53(8), 2574–2592. https://doi.org/10.1108/K-12-2022-1675
  48. Gierszewska, G., & Seretny, M. (2019). Sustainable Behavior-The Need for Change in Consumer and Business Attitudes and Behavior. Foundations of Management, 11(1), 197–208. https://doi.org/10.2478/fman-2019-0017
  49. Gonçalves, J., Santos, A. R., Kieling, A. P., & Tezza, R. (2022). The influence of environmental engagement in the decision to purchase sustainable cosmetics: An analysis using the Theory of Planned Behavior. Revista de Administração Da UFSM, 15(3), 541–562. https://doi.org/10.5902/1983465969295
  50. Hair, J., Hult, G., Ringle, C. M., Sarstedt, M., Danks, P., & Ray, S. (2021). Partial Least Squares Structural Equation Modeling ( PLS-SEM ) Using R. 10.1007/978-3-030-80519-7
  51. Hasan, A. A. (2024). Theory of sustainable consumption behavior to predict renewable energy consumption behavior : A case of eco-tourism visitors of Bangladesh. Renewable Energy Consumption Behavior, 35(1), 101–118. https://doi.org/10.1108/MEQ-05-2023-0146
  52. Hasan, M. (2022). Application of Theory of Planned Behavior to Understand Application of Theory of Planned Behavior to Understand Sustainable Clothing Consumption: Testing the Effect of Sustainable Clothing Consumption: Testing the Effect of Materialism and Sustainability. 7–7. https://ir.library.illinoisstate.edu/etd/1600
  53. Hasbullah, N. N., Sulaiman, Z., & Mas, A. (2022). Drivers of Sustainable Apparel Purchase Intention : An Empirical Study of Malaysian Millennial Consumers. Sustainability, 14(4), 1945; https://doi.org/10.3390/su14041945
  54. Hassan, S. H., Yeap, J. A. L., & Al-Kumaim, N. H. (2022). Sustainable Fashion Consumption: Advocating Philanthropic and Economic Motives in Clothing Disposal Behaviour. Sustainability (Switzerland), 14(3), 1–17. https://doi.org/10.3390/su14031875
  55. Hong, J., Zhang, Y., & Ding, M. (2017). Sustainable supply chain management practices, supply chain dynamic capabilities, and enterprise performance. Journal of Cleaner Production, 1–24. https://doi.org/10.1016/j.jclepro.2017.06.093
  56. Hosta, M., & Zabkar, V. (2021). Antecedents of Environmentally and Socially Responsible Sustainable Consumer Behavior. Journal of Business Ethics, 171(2), 273–293. https://doi.org/10.1007/s10551-019-04416-0
  57. Hur, E., & Cassidy, T. (2019). Perceptions and attitudes towards sustainable fashion design: challenges and opportunities for implementing sustainability in fashion. International Journal of Fashion Design, Technology and Education, 12(2), 208–217. https://doi.org/10.1080/17543266.2019.1572789
  58. Hwang, J., Lee, S., Jo, M., Cho, W., & Moon, J. (2021). The effect of sustainability-related information on the sensory evaluation and purchase behavior towards salami products. Food Science of Animal Resources, 41(1), 95–109. https://doi.org/10.5851/KOSFA.2020.E83
  59. Irene, S., & Gil-Saura, I. (2020). Ethically Minded Consumer Behavior, Retailers ’ Commitment to Sustainable Development, and Store Equity in Hypermarkets. Sustainability, 12(19), 8041; https://doi.org/10.3390/su12198041
  60. Islam, M., & Khan, M. (2014). Environmental Sustainability Evaluation of Apparel Product: A Case Study on Knitted T-Shirt. Journal of Textiles, 2014, 1–6. https://doi.org/10.1155/2014/643080
  61. Jacobs, A. M. (2018). The Gutenberg English Poetry Corpus: Exemplary Quantitative Narrative Analyses. Frontiers in Digital Humanities, 5(5), 1–14. https://doi.org/10.3389/fdigh.2018.00005
  62. Kaczorowska, J., Rejman, K., Halicka, E., & Prandota, A. (2019). Influence of B2C Sustainability Labels in the Purchasing Behaviour of Polish Consumers in the Olive Oil Market. Olsztyn Economic Journal, 14(3), 299–311. https://doi.org/10.31648/oej.4374
  63. Kang, J., Liu, C., & Kim, S. H. (2013). Environmentally sustainable textile and apparel consumption: The role of consumer knowledge, perceived consumer effectiveness and perceived personal relevance. International Journal of Consumer Studies, 37(4), 442–452. https://doi.org/10.1111/ijcs.12013
  64. Kasim, A. (2022). Sustainability and Consumer Behaviour. In Sustainability and Consumer Behaviour. https://doi.org/10.3390/books978-3-0365-4957-6
  65. Khare, A. (2019). Green Apparel Buying : Role of Past Behavior, Knowledge and Peer Influence in the Assessment of Green Apparel Perceived Benefits Green Apparel Buying : Role of Past Behavior, Knowledge and Peer Influence. Journal of International Consumer Marketing ISSN: 1530. https://doi.org/10.1080/08961530.2019.1635553
  66. Kim, Y., & Choi, S. M. (2005). Antecedents of Green Purchase Behavior: An Examination of Collectivism, Environmental Concern, and PCE. Advances in Consumer Research Volume 32, 36, 592–599. http://www.acrwebsite.org/volumes/9156/volumes/v32/NA-32
  67. Kim, Y., & Oh, K. W. (2020). Effects of perceived sustainability level of sportswear product on purchase intention: Exploring the roles of perceived skepticism and perceived brand reputation. Sustainability (Switzerland), 12(20), 1–16. https://doi.org/10.3390/su12208650
  68. Kline, B. (2015). Principles and Practice of Structural Equation Modeling.
  69. Koszewska, M. (2016). Environmental Footprints and Eco-design of Products and Processes (Vol. 1).
  70. Kovacs, I., & Keresztes, E. R. (2022). Perceived Consumer Effectiveness and Willingness to Pay for Credence Product Attributes of Sustainable Foods. Sustainability (Switzerland), 14(7), 1–17. https://doi.org/10.3390/su14074338
  71. Kumar, B., Manrai, A. K., & Manrai, L. A. (2017). Conceptual framework and empirical study cross mark. Journal of Retailing and Consumer Services, 34(August 2015), 1–9. https://doi.org/10.1016/j.jretconser.2016.09.004
  72. Kumar, R., Kumar, K., Singh, R., Sá, J. C., Carvalho, S., & Santos, G. (2023). Modeling Environmentally Conscious Purchase Behavior: Examining the Role of Ethical Obligation and Green Self-Identity. Sustainability (Switzerland), 15(8), 1–16. https://doi.org/10.3390/su15086426
  73. Lavuri, R. (2022). Extending the theory of planned behavior: factors fostering millennials’ intention to purchase eco-sustainable products in an emerging market. Journal of Environmental Planning and Management, 65(8), 1507–1529. https://doi.org/10.1080/09640568.2021.1933925
  74. Lavuri, R. (2023). Exploring the sustainable consumption behavior in emerging countries : The role of pro-environmental self-identity, attitude, and environmental protection emotion. Business Strategy and the Environment, 32(8), 5174–5186. https://doi.org/10.1002/bse.3411
  75. Lavuri, R., Jindal, A., Akram, U., Naik, B. K. R., & Halibas, A. S. (2023). Exploring the antecedents of sustainable consumers’ purchase intentions: Evidence from emerging countries. Sustainable Development, 31(1), 280–291. https://doi.org/10.1002/sd.2389
  76. Lenth, R. V. (2001). Some practical guidelines for effective sample size determination. American Statistician, 55(3), 187–193. https://doi.org/10.1198/000313001317098149
  77. Lewis, T. L., Park, H., Netravali, A. N., & Trejo, H. X. (2017). Closing the loop: a scalable zero-waste model for apparel reuse and recycling. International Journal of Fashion Design, Technology and Education, 10(3), 353–362. https://doi.org/10.1080/17543266.2016.1263364
  78. Liang, J., & Xu, Y. (2018). Second-hand clothing consumption: A generational cohort analysis of the Chinese market. International Journal of Consumer Studies, 42(1), 120–130. https://doi.org/10.1111/ijcs.12393
  79. Lin, C. A., Wang, X., & Yang, Y. (2023). Sustainable Apparel Consumption: Personal Norms, CSR Expectations, and Hedonic vs. Utilitarian Shopping Value. Sustainability (Switzerland), 15(11). https://doi.org/10.3390/su15119116
  80. Lin, T. T., Yeh, Y., & Hsu, S. (2022). Analysis of the Effects of Perceived Value, Price Sensitivity, Word-of-mouth, and Customer Satisfaction on Repurchase Intentions of Safety Shoes under the Consideration of Sustainability. Sustainability, 14(24), 16546; https://doi.org/10.3390/su142416546
  81. Maciaszczyk, M., Kwasek, A., Kocot, M., & Kocot, D. (2022). Determinants of Purchase Behavior of Young E-Consumers of Eco-Friendly Products to Further Sustainable Consumption Based on Evidence from Poland. Sustainability (Switzerland), 14(4). https://doi.org/10.3390/su14042343
  82. Madar, A., Huang, H. H., & Tseng, T.-H. (2013). Do Ethical Purchase Intentions Lead to Ethical Purchase Behavior? A Case of Animal-Testing Issues in Shampoo. International Business Research, 6(7), 102–110. https://doi.org/10.5539/ibr.v6n7p102
  83. Mariadoss, B. J., Chi, T., Tansuhaj, P., & Pomirleanu, N. (2016). Influences of Firm Orientations on Sustainable Supply Chain Management. Journal of Business Research, 69(9), 3406–3414. https://doi.org/10.1016/j.jbusres.2016.02.003
  84. McNeill, L., & Venter, B. (2019). Identity, self-concept and young women’s engagement with collaborative, sustainable fashion consumption models. International Journal of Consumer Studies, 43(4), 368–378. https://doi.org/10.1111/ijcs.12516
  85. Minbale, E., Bizuneh, B., Seife, W., Eyasu, A., Asfaw, T., & Sharew, S. (2024). Ethiopian Consumer’s Behavior Towards Purchasing Locally Produced Apparel Products : An Extended Model of the Theory of Planned Behavior. Complexity, 2024, 8745919. https://doi.org/10.1155/2024/8745919.
  86. Minbale, E., & Seife, W. (2024). Factors Affecting Ethiopian Consumers’ Attitudes towards Purchasing Locally Produced Apparel: An Empirical Study. Journal of Consumer Sciences, 9(2), 226–246. https://doi.org/10.29244/jcs.9.2.226-246
  87. Minh, T. C., Nguyen, N., & Quynh, T. (2024). Factors affecting sustainable consumption behavior : Roles of pandemics and perceived consumer effectiveness. Cleaner and Responsible Consumption, 12(December 2023), 100158. https://doi.org/10.1016/j.clrc.2023.100158
  88. Mirabi, V., Akbariyeh, H., & Tahmasebifard, H. (2015). A Study of Factors Affecting on Customers Purchase Intention Case Study : the Agencies of Bono Brand Tile in Tehran. Journal of Multidisciplinary Engineering Science and Technology, 2(1), 267–273.
  89. Misron, A., Che Musa, N., & Mohd Salleh, M. S. (2023). A Conceptual Analysis of Sustainability Labeling on Packaging: Does it Impact Purchase Behavior? International Journal of Academic Research in Business and Social Sciences, 13(5), 2327–2342. https://doi.org/10.6007/ijarbss/v13-i5/17049
  90. Moretto, A., Macchion, L., Lion, A., Caniato, F., Danese, P., & Vinelli, A. (2018). Designing a roadmap towards a sustainable supply chain: A focus on the fashion industry. Journal of Cleaner Production, 193, 169–184. https://doi.org/10.1016/j.jclepro.2018.04.273
  91. Muthukumarana, T., Karunathilake, H., Punchihewa, H., Manthilake, M., & Hewage, K. N. (2018). Life cycle environmental impacts of the apparel industry in Sri Lanka: Analysis of the energy sources. Journal of Cleaner Production, 172, 1346–1357. https://doi.org/10.1016/j.jclepro.2017.10.261
  92. Nayak, R., Panwar, T., & Van Thang Nguyen, L. (2019). Sustainability in fashion and textiles: A survey from a developing country. In Sustainable Technologies for Fashion and Textiles. Elsevier Ltd. https://doi.org/10.1016/B978-0-08-102867-4.00001-3
  93. Nguyen, P. M., Vo, N. D., & Ho, N. (2022). Exploring Green Purchase Intention of Fashion Products: A Transition Country Perspective. Asian Journal of Business Research, 12(2), 87–107. https://doi.org/10.14707/ajbr.220129
  94. Nguyen, T. H. (2023). Impact of behavioral factors on sustainable fashion usage intention: Evidence from consumers in Ho Chi Minh City. International Journal of Scientific Research and Management, 11(06), 4939–4955. https://doi.org/10.18535/ijsrm/v11i06.em02
  95. Niu, N., Fan, W., Ren, M., Li, M., & Zhong, Y. (2023). The Role of Social Norms and Personal Costs on Pro-Environmental Behavior: The Mediating Role of Personal Norms. Psychology Research and Behavior Management, 16(May), 2059–2069. https://doi.org/10.2147/PRBM.S411640
  96. O’Rourke, D., & Ringer, A. (2016). The Impact of Sustainability Information on Consumer Decision Making. Journal of Industrial Ecology, 20(4), 882–892. https://doi.org/10.1111/jiec.12310
  97. Olbrich, R., Quaas, M. F. ., & Baumgärtner, S. (2011). Personal norms of sustainability and their impact on management – The case of rangeland management in semi-arid regions (Issue 209).
  98. Park, H. G., & Lee, Y. J. (2015). The Efficiency and Productivity Analysis of Large Logistics Providers Services in Korea. Asian Journal of Shipping and Logistics, 31(4), 469–476. https://doi.org/10.1016/j.ajsl.2016.01.005
  99. Park, H. J., & Lin, L. M. (2018). Exploring attitude-behavior gap in sustainable consumption : comparison of recycled and upcycled fashion products. Journal of Business Research, November 2017. https://doi.org/10.1016/j.jbusres.2018.08.025
  100. Park, J., & Ha, S. (2014). Understanding Consumer Recycling Behavior: Combining the Theory of Planned Behavior and the Norm Activation Model. Family and Consumer Sciences Research Journal, 42(3), 278–291. https://doi.org/10.1111/fcsr.12061
  101. Park, M. J., Cho, H., Johnson, K. K. P., & Yurchisin, J. (2017). Use of behavioral reasoning theory to examine the role of social responsibility in attitudes toward apparel donation. International Journal of Consumer Studies, 41(3), 333–339. https://doi.org/10.1111/ijcs.12347
  102. Paul, J., Modi, A., & Patel, J. (2016). Predicting green product consumption using the theory of planned behavior and reasoned action. Journal of Retailing and Consumer Services, 29, 123–134. https://doi.org/10.1016/j.jretconser.2015.11.006
  103. Pinkse, J., & Bohnsack, R. (2021). Sustainable product innovation and changing consumer behavior: Sustainability affordances as triggers of adoption and usage. Business Strategy and the Environment, 30(7), 3120–3130. https://doi.org/10.1002/bse.2793
  104. Polonsky, M. J., Vocino, A., Grau, S. L., Garma, R., & Ferdous, A. S. (2012). The impact of general and carbon-related environmental knowledge on attitudes and behavior of US consumers. Journal of Marketing Management, 28(3–4), 238–263. https://doi.org/10.1080/0267257X.2012.659279
  105. Rausch, T. M., & Kopplin, C. S. (2021a). Bridge the gap : Consumers ’ purchase intention and behavior regarding sustainable clothing. Journal of Cleaner Production, 278, 123882. https://doi.org/10.1016/j.jclepro.2020.123882
  106. Rausch, T. M., & Kopplin, C. S. (2021b). Bridge the gap: Consumers’ purchase intention and behavior regarding sustainable clothing. Journal of Cleaner Production, 278, 123882. https://doi.org/10.1016/j.jclepro.2020.123882
  107. Raza, J., Liu, Y., Zhang, J., Zhu, N., Hassan, Z., Gul, H., & Hussain, S. (2021). Sustainable Supply Management Practices and Sustainability Performance : The Dynamic Capability Perspective. SAGE Open, 10. https://doi.org/10.1177/21582440211000046
  108. Ringle, C. M., Saari, U. A., Damberg, S., & Fr, L. (2021). Sustainable consumption behavior of Europeans : The influence of environmental knowledge and risk perception on environmental concern and behavioral intention. Ecological Economics, 189(107155). https://doi.org/10.1016/j.ecolecon.2021.107155
  109. Rizkalla, N. (2018). Determinants of Sustainable Consumption Behavior: An Examination of Consumption Values, PCE Environmental Concern and Environmental Knowledge. International Journal of Social Science and Humanity, 8(2). https://doi.org/10.18178/ijssh.2018.8.2.932
  110. Roberts, J. A., & Bacon, D. R. (1997). Exploring the Subtle Relationships between Environmental Concern and Ecologically Conscious Consumer Behavior. Journal of Business Research, 40(1), 79–89. https://doi.org/10.1016/S0148-2963(96)00280-9
  111. Rožman, M., Tominc, P., & Milfelner, B. (2020). A Comparative Study Using Two SEM Techniques on Different Samples Sizes for Determining Factors of Older Employee’s Motivation and Satisfaction. Sustainability Article, 12(6), 2189; https://doi.org/10.3390/su12062189
  112. Rumaningsih, M., Zailani, A., Suyamto, & Darmaningrum, K. (2022). Analyzing consumer behavioral intention on sustainable organic food products. International Journal of Research in Business and Social Science (2147- 4478), 11(9), 404–415. https://doi.org/10.20525/ijrbs.v11i9.2247
  113. Rusyani, E., Lavuri, R., & Gunardi, A. (2021). Purchasing Eco-Sustainable Products : Interrelationship between Environmental Knowledge, Environmental Concern, Green Attitude, and Perceived Behavior. Sustainability, 13(9), 4601; https://doi.org/10.3390/su13094601
  114. Saeed, M. A., Farooq, A., Kersten, W., & Ben Abdelaziz, S. I. (2019). Sustainable product purchase: does information about product sustainability on social media affect purchase behavior? Asian Journal of Sustainability and Social Responsibility, 4(1). https://doi.org/10.1186/s41180-019-0029-3
  115. Sandin, G., & Peters, G. M. (2018). Environmental impact of textile reuse and recycling – A review. Journal of Cleaner Production, 184, 353–365. https://doi.org/10.1016/j.jclepro.2018.02.266
  116. Sesini, G., & Castiglioni, C. (2020). New Trends and Patterns in Sustainable Consumption : A Systematic Review and Research Agenda. Sustainability, 12(15), 5935; https://doi.org/10.3390/su12155935
  117. Setyawan, A., Noermijati, N., Sunaryo, S., & Aisjah, S. (2018). Green product buying intentions among young consumers: Extending the application of the theory of planned behavior. Problems and Perspectives in Management, 16(2), 145–154. https://doi.org/10.21511/ppm.16(2).2018.13
  118. Sheikh Qazzafi. (2019). Consumer Buying Decision Process. International Journal of Scientific Research and Engineering Development-, 2(5), 130–133. https://bizfluent.com/how-does-5438201-consumer-buying-decision-process.html
  119. Solekah, N. A., Handriana, T., & Usman, I. (2024). Understanding Zillennials Consumer Green Behavior of Reducing Plastic Bag Use through the Theory of Planned and Interpersonal Behavior. Journal of Consumer Sciences, 9(2), 206–225. https://doi.org/10.29244/jcs.9.2.206-225
  120. Soyer, M., & Dittrich, K. (2021). Sustainable consumer behavior in purchasing, using, and disposing of clothes. Sustainability (Switzerland), 13(15). https://doi.org/10.3390/su13158333
  121. Stoll, R. G., Borges, G., & Buron, T. A. (2019). a Influência Do Consumo Sustentável Na Decisão De Compra De Produtos Orgânicos ## the Influence of Sustainable Consumption in the Decision To Purchase Organic Products. Amazônia, Organizações e Sustentabilidade, 8(1), 129. https://doi.org/10.17648/2238-8893/aos.v8n1jan/jun2019p129-144
  122. Sudhakara Reddy, B., & Kumar Ray, B. (2011). Understanding industrial energy use: Physical energy intensity changes in Indian manufacturing sector. Energy Policy, 39(11), 7234–7243. https://doi.org/10.1016/j.enpol.2011.08.044
  123. Sutanto, I. S., & Wulandari, R. (2023). The Effect of Price Perception and Product Quality on Consumer Purchase Interest with Attitude and Perceived Behavior Control as an Intervention Study on Environmentally Friendly Food Packaging (Foopak). International Journal of Science and Management Studies (IJSMS), 6(1), 85–99. https://doi.org/10.51386/25815946/ijsms-v6i1p106
  124. Tandon, A., Sithipolvanichgul, J., Asmi, F., Anwar, M. A., & Dhir, A. (2023). Drivers of green apparel consumption: Digging a little deeper into green apparel buying intentions. Business Strategy and the Environment, 32(6), 3997–4012. https://doi.org/10.1002/bse.3350
  125. Tang, T., & Bhamra, T. A. (2009). Understanding Consumer Behaviour to Reduce Environmental Impacts through Sustainable Product Design. Design Research Society Conference, 1970(July), 16–19. http://shura.shu.ac.uk/550/
  126. Taufique, K. M. R., Vocino, A., & Polonsky, M. J. (2017). The influence of eco-label knowledge and trust on pro-environmental consumer behavior in an emerging market. Journal of Strategic Marketing, 25(7), 511–529. https://doi.org/10.1080/0965254X.2016.1240219
  127. Testa, F., Pretner, G., Iovino, R., Bianchi, G., & Tessitore, S. (2020). Drivers to green consumption: a systematic review. Environment, Development and Sustainability, 0123456789.
  128. Thøgersen, J. (2006). Norms for environmentally responsible behavior: An extended taxonomy. Journal of Environmental Psychology, 26(4), 247–261. https://doi.org/10.1016/j.jenvp.2006.09.004
  129. Tobias, S., & Carlson, J. E. (1969). Brief report: Bartlett’s test of sphericity and chance findings in factor analysis. Multivariate Behavioral Research, 4(3), 375–377. https://doi.org/10.1207/s15327906mbr0403_8
  130. Tomkins, S., London, B., Isley, S., & Getoor, L. (2018). Sustainability at scale: Towards bridging the intention-behavior gap with sustainable recommendations. RecSys 2018 - 12th ACM Conference on Recommender Systems, 214–218. https://doi.org/10.1145/3240323.3240411
  131. Varshneya, G., Pandey, S. K., & Das, G. (2017). Impact of Social Influence and Green Consumption Values on Purchase Intention of Organic Clothing: A Study on Collectivist Developing Economy. Global Business Review, 18(2), 478–492. https://doi.org/10.1177/0972150916668620
  132. Vlastelica, T., & Kosti, M. (2023). Determinants of Young Adult Consumers ’ Environmentally and Socially Responsible Apparel Consumption. Sustainability, 15(2), 1057; https://doi.org/10.3390/su15021057
  133. Wang, J., & Hsu, Y. (2019). Does sustainable perceived value play a key role in the purchase intention driven by product aesthetics? Take a smartwatch as an example. Sustainability (Switzerland), 11(23). https://doi.org/10.3390/su11236806
  134. Wang, P., Liu, Q., & Qi, Y. (2014). Factors influencing sustainable consumption behaviors: A survey of the rural residents in China. Journal of Cleaner Production, 63, 152–165. https://doi.org/10.1016/j.jclepro.2013.05.007
  135. Webb, D. J., Mohr, L. A., & Harris, K. E. (2008). A re-examination of socially responsible consumption and its measurement. Journal of Business Research, 61(2), 91–98. https://doi.org/10.1016/j.jbusres.2007.05.007
  136. Weniger, A., Del Rosario, P., Backes, J. G., & Traverso, M. (2023). Consumer Behavior and Sustainability in the Construction Industry—Relevance of Sustainability-Related Criteria in Purchasing Decision. Buildings, 13(3). https://doi.org/10.3390/buildings13030638
  137. White, C. L., Nielsen, A. E., & Valentini, C. (2017). CSR research in the apparel industry: A quantitative and qualitative review of existing literature. Corporate Social Responsibility and Environmental Management, 24(5), 382–394. https://doi.org/10.1002/csr.1413
  138. Wiederhold, M., & Martinez, L. F. (2018). Ethical consumer behavior in Germany: The attitude-behavior gap in the green apparel industry. International Journal of Consumer Studies, 42(4), 419–429. https://doi.org/10.1111/ijcs.12435
  139. Williams, B., Onsman, A., & Brown, T. (2010). Exploratory factor analysis: A five-step guide for novices Mr. Journal of Emergency Primary Health Care, 8(3), 1–13. https://doi.org/10.33151/ajp.8.3.
  140. Xu, Y., Du, J., Khan, M. A. S., Jin, S., Altaf, M., Anwar, F., & Sharif, I. (2022). Effects of Subjective Norms and Environmental Mechanism on Green Purchase Behavior: An Extended Model of Theory of Planned Behavior. Frontiers in Environmental Science, 10(February), 1–13. https://doi.org/10.3389/fenvs.2022.779629
  141. Yi, S. (2019). Determinants of consumers’ purchasing behavior for certified aquaculture products in South Korea. Sustainability (Switzerland), 11(14). https://doi.org/10.3390/su11143840
  142. Yoon, S. W., & Yoon, C. H. (2018). On the impossibility of sustainable growth in a manufacturing-based economy. Economic Research-Ekonomska Istrazivanja , 31(1), 1526–1538. https://doi.org/10.1080/1331677X.2018.1498008
  143. Young, W., Hwang, K., McDonald, S., & Oates, C. J. (2010). Sustainable consumption: Green consumer behavior when purchasing products. Sustainable Development, 18(1), 20–31. https://doi.org/10.1002/sd.394
  144. Zeng, Z., Zhong, W., & Naz, S. (2023). Can Environmental Knowledge and Risk Perception Make a Difference? The Role of Environmental Concern and Pro-Environmental Behavior in Fostering Sustainable Consumption Behavior. Sustainability (Switzerland), 15(6). https://doi.org/10.3390/su15064791
  145. Zhang, L., Fan, Y., Zhang, W., & Zhang, S. (2019). Extending the Theory of Planned Behavior to Explain the Effects of Cognitive Factors across Different Kinds of Green Products. Sustainability Article, 11(15), 4222; https://doi.org/10.3390/su11154222
  146. Zheng, Y., & Chi, T. (2015). Factors influencing purchase intention towards environmentally friendly apparel: An empirical study of US consumers. International Journal of Fashion Design, Technology and Education, 8(2), 68–77. https://doi.org/10.1080/17543266.2014.99005.